Kategorier: Alle - romano - imperio - iglesia - derecho

av Helene Atxa 7 år siden

214

LA FORMACIÓN HISTÓRICA DEL DERECHO CIVIL

LA FORMACIÓN HISTÓRICA DEL DERECHO CIVIL

Leyes de Estilo

Fuero Juzgo

Ordenamiento de Alcalá

Constituido por

Las Partidas

Las fuentes que se manejaban eran ilegítimas

Leyes de 16 de Agosto de 1841 y 21 de Julio de 1876

Fin de foralidad de Navarra, Álava, Guipuzcoa y Bizkaia

El particularismo jurídico pasa a ser Derecho Común

Representa

La potestad del Imperio
La sociedad es un todo unitario bajo el Imperio
Potestad de la Iglesia
La Cristiandad unitaria en el plano religioso

Consecuencia

LA FORMACIÓN HISTÓRICA DEL DERECHO CIVIL

DERECHO CONSUETUDINARIO

El origen de la formación del derecho
Hábito
Imitación

ÉPOCA MODERNA

Estados Absolutos
Derecho nacional

Ordenamiento de Montalvo, Las Leyes de Toro, Nueva Recopilación y Novísima Recopilación

Codificación del siglo XIX

Decretos de Nueva Planta

Pérdida de régimen jurídico de Valencia

Pérdida de peculiaridades de Derecho público de Cataluña, Mallorca y Aragón

Consolidación

Antagonismo

Derecho real- Derecho nacional

Se impone

Estudio del Derecho real

Fijación legislativa

El movimiento humanista

La Nueva Recopilación

Fuero Real

El conocimiento del antiguo Derecho español

Derecho civil- Derecho romano

Separación

Derecho romano

Derecho civil

Derecho propio y exclusivo de cada estado

Derecho público

Derecho privado

Derecho Romano pierde valor

Razones

Los comentarios romanos cada vez más incoherentes y más abundantes

Inseguridad jurídica

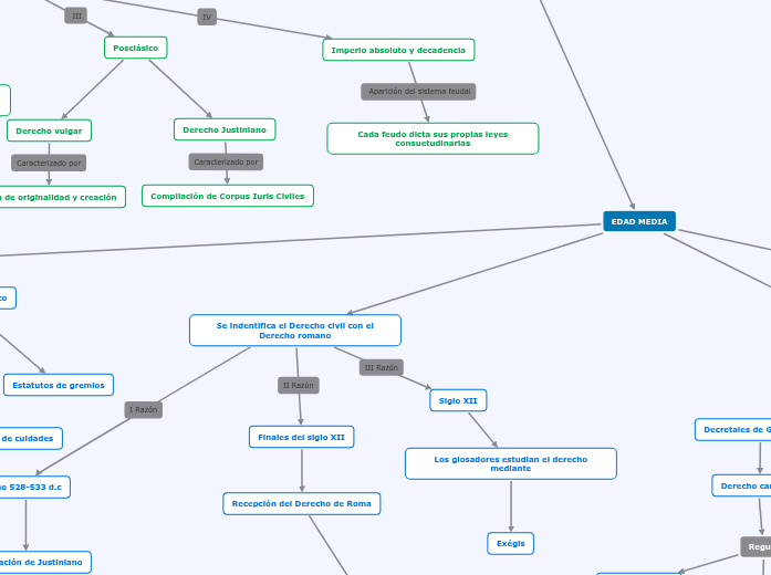
EDAD MEDIA

Año 1234 d.c
Ius civile y Ius Canonicum

Influencia continua y recíproca

Derecho feudal ---> Derecho común

Utiliza la costumbre para resolver litigios entre señores y vasallos

Decretales de Gregorio XI

Derecho canónico

Regula

Principios espiritualistas

Aspectos de la vida cotidiana

El fuero interno

Mediados del siglo XIII
La idea de imperio pierde fuerza

El derecho romano no deja de tener valor de derecho común

Tiene más relevancia como sistema conceptual que como normativo porque es racional

Se indentifica el Derecho civil con el Derecho romano
Finales del siglo XII

Recepción del Derecho de Roma

Año 528-533 d.c

El derecho civil se relaciona con el Derecho Privado

Se centra en textos

Relacionados con bienes

Relacionados con personas

Siglo XII

Los glosadores estudian el derecho mediante

Exégis

Año 476 d.c
Particularismo jurídico

Los estatutos de cuidades

Estatutos de gremios

El fuero

La costumbre

Caída del Imperio Romano

Comienzo de la Edad Media

IMPERIO ROMANO

EVOLUCIÓN DEL DERECHO CIVIL
Leyes romano-bárbaras
Corpus Iuris Civiles
Ley de las XII Tablas
ETAPAS DEL DERECHO CIVIL
Imperio absoluto y decadencia

Cada feudo dicta sus propias leyes consuetudinarias

Posclásico

Derecho Justiniano

Compilación de Corpus Iuris Civiles

Derecho vulgar

Falta de originalidad y creación

Clásico

Aplicación de la ley individualizada y concreta

Preclásico

Predominio de la costumbre, prevalencia de la seguridad jurídica

TIPOS DE DERECHO
Ius Civile

DERECHO ROMANO

Compilación de Justiniano

Derecho Administrativo

Derecho Penal

Derecho Privado

Ius Gentium

DERECHO DE GENTES

Administrar relaciones jurídicas entre romanos y extranjeros

Desarrollo económico y militar del pueblo romano