Kategorier: Alle - verità - informazione - competenza - digitale

av Patrizia Vayola 7 år siden

412

la verità 2

la verità 2

SUMMER SCHOOL 2018 Tavola rotonda: “La verità vi farà liberi”? Regimi di verità e informazione al tempo dei social media" Patrizia Vayola risponde alla seconda domanda

LA VERITA'? In che modo i diversi professionisti possono contribuire alla comprensione della verità nell’informazione?

In che modo posso portare i miei studenti a comprendere la verità nell'informazione?

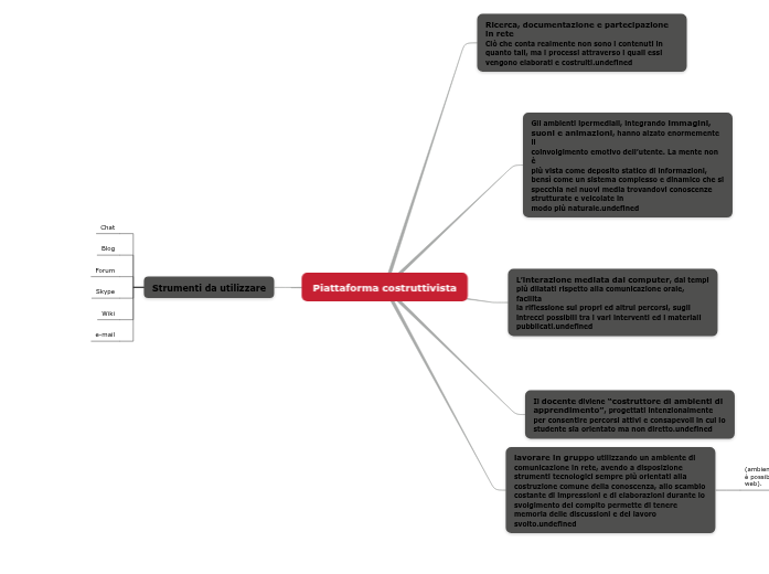
come li realizzo: un curricolo verticale e ricorsivo per le competenze digitali e mediali
produrre
archiviare
analizzare
cercare
che obiettivi ho
la competenza digitale in sinergia con la media education
da dove parto
il digital divide

M. Gui, LE TRASFORMAZIONI DELLA DISUGUAGLIANZA DIGITALE TRA GLI ADOLESCENTI: EVIDENZE DA TRE INDAGINI NEL NORD ITALIA

dati report OECD 2015
i dati della ricerca EU KIDS ON LINE ITALIA

USO QUOTIDIANO DEI DEVICE PER ETA' E GENERE

ATTIVITA' QUOTIDIANA ON LINE PER ETA' E GENERE

ATTIVITA' QUOTIDIANA ON LINE CONFRONTO 2013/2017