Kategorier: Alle - órganos - células - sistemas - adn

av Isabel Calvopiña 6 år siden

3491

Niveles de organizacion funcional del cuerpo humano

Niveles de organizacion funcional del cuerpo humano

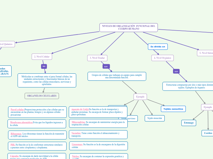
Cápsula: Se encargan de darle movilidad a la célula puesto que contienen moléculas de ATP.

Pilli. Su función es la de conformar estructuras similares a puentes entre citoplasma y citoplasma.

Lisosomas: Su función es la de encargarse de la digestión celular.

Pared celular:Proporciona protección a las células que se encuentran en las plantas, hongos y en algunas células procariotas

Vacuolas: Tiene como función el almacenamiento y transporte.

Núcleo. Se encargan de contener la expresión genética y el ADN.

Mitocondrias. Se encargan de suministrar energía para la respiración celular.

Aparato de Golgi:Su función es la de transportar y embalar proteínas. Se encarga de formar gluco-lípidos y gluco-proteínas.

Membrana plasmática:Evita que los líquidos ingresen a la célula.

Retículo endoplasmático liso:Se encargan del almacenamiento de calcio.

Retículo endoplasmático rugoso:Encargadas de la fabricación de proteínas para exportar.

Ribosomas. Los ribosomas tienen la función de transmitir el ADN del núcleo.

Se divide en

NIVELES DE ORGANIZACIÓN FUNCIONAL DEL CUERPO HUMANO

6. Nivel Organismo

Las partes del cuerpo humano que funcionan en conjunto constituyen el organismo: (cualquier ser vivo).

Ser humano

3. Nivel Tisular

Grupos de células que trabajan en equipo para cumplir una determinada función.

Tejido conectivo

Tejido muscular

Tejido nervioso

Tejido epitelial

2. Nivel Celular

Moléculas se combinan entre sí para formal células, las unidades estructurales y funcionales básicas de un organismo, como las células musculares, nerviosas y epiteliales.
ORGANELOS CELULARES

5. Nivel Sistemático

Formado por órganos relacionados entre sí con una función en común.

Aparato respiratorio

Sistema nervioso

Aparato digestivo

4. Nivel Orgánico

Estructuras compuestas por dos o más tipos distintos de tejidos. Ejemplos de órganos:

Pulmones

Cerebro

Estomago

1. Nivel Químico

Los átomos, las unidades de materia más pequeñas que participan en reacciones químicas y las moléculas, formadas por la unión de dos o más átomos (C,H,O,N)
Ejemplo

Ácidos nucleicos

Protenias

Lípidos