Kategorie: Wszystkie

przez Krzyś Bialuk 2 lat temu

135

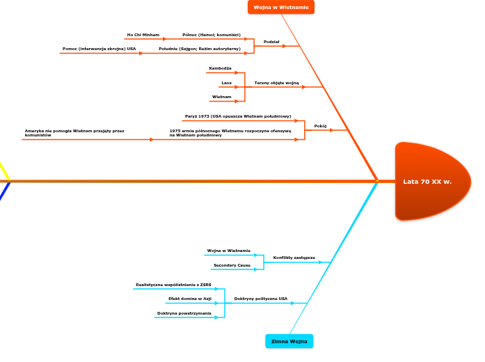
Lata 70 XX w.

Lata 70 XX w.

Lata 70 XX w.

Rewolucja Islamska

Ruhollah Musawi Chomejni jako przywódca radykalnych ruchów muzułmańskich
Wzywanie do porzucenia zachodnich ideologii odłączenia się od USA i przekształcenia zdominowanych państw islamskich
Utworzenie republiki opartej o prawa Koranu (Starego Testamentu Biblii)
Konstytucja zapewniła mu nieograniczona władze
Nowa republika jak zamierzano głosiła hasła antyamerykańskie i antyizraelskie
Doprowadziło to do kolejnych podwyżek cen ropy
Radykalni zwolennicy zaatakowali amerykańska ambasadę w Teheranie

Kryzys Naftowy

Państwa arabskie (ZSRR) po przegranej z Izraelem (USA) wykorzystują ropę jako broń
W 1973 OPEC podjęła decyzje o zmniejszeniu wydobycia
Cena za baryłkę wzrosła o 600% z 2$ do 11$ wybuchł kryzys
Państwa aby zaoszczędzić wprowadzały ograniczenia prędkości na autostradach wprowadzano ograniczenia obrotu ropą na stacjach
W 1974 OPEC zniosło ograniczenia wydobycia ale cena dalej była wysoka
Długo falowy proces restrukturyzacji gospodarek

Chiny - Wietnam

Obie strony ogłosiły zwycięstwo
Nie wpłynęła na sytuacje Wietnamu
Po 4 tygodniach zakończona wycofaniem się Chin

Zimna Wojna

Doktryny polityczne USA
Doktryna powstrzymania
Efekt domina w Azji
Realistyczne współistnienie z ZSRS
Konflikty zastępcze
Secondary Cause

Watergate

Wietnam pozostawiony sam sobie
Nixon ustąpił z urzędu następca Gerald Ford
1974 Kongres USA chciał postawić Nixona w stan oskarżenia
Gazeta The Washington Post ujawnia kulisy włamania osób powiązanych z Nixonem do Watergate siedziby opozycyjnej partii
W obawie przed porażką w kolejnych wyborach nielegalnie pozyskał materiały kompromitujące swojego oponenta
Kryzys gospodarczy, polityczny, ekonomiczny, protesty, brak zaufania obywateli
Wycofanie się USA z Wietnamu
1968 Richard Nixon prezydentem

Wojna Jom Kippur

Zaatakowali w dzień święta Jom Kippur
ONZ naciskało na zakończenie konfliktu
Izrael z trudem odparł atak wspierany przez USA
Nowe powojenne państwo Izrael z terenami Egiptu i Syrii
Egipt i Syria wspierane przez ZSRR
Zmiany dopiero po 1979 kiedy dyktator zmarł samotnie w dżungli
Mord każdego kto przez władze został uznany za niebezpieczny
Przywódca Pol Pot
Ograniczenie kontaktów międzynarodowych
Rozpoczęcie roku Zerowego
Zmiana nazwy z Kambodża na Kampucza
Przejęcie władzy przez Czerwonych Khmerów

Wojna w Wietnamie

Pokój
1975 armia północnego Wietnamu rozpoczyna ofensywę na Wietnam południowy

Ameryka nie pomogła Wietnam przejęty przez komunistów

Paryż 1973 (USA opuszcza Wietnam południowy)
Tereny objęte wojną
Wietnam
Laos
Kambodża
Podział
Południe (Sajgon; Reżim autorytarny)

Pomoc (interwencja zbrojna) USA

Północ (Hamoi; komuniści)

Ho Chi Minhem