Categorias: Todos - distribución - reproducción - hábitat - contaminación

por Cristina Mª Fernández Pozo 7 anos atrás

339

Diseño de recursos y actividades en línea

Diseño de recursos y actividades en línea

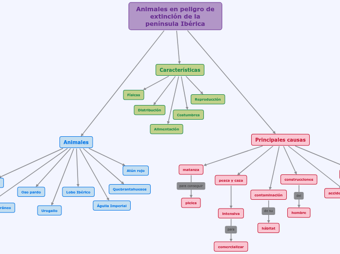
Animales en peligro de extinción de la península Ibérica

Principales causas

incendios de bosques
accidentes naturales
construcciones
hombre
contaminación
hábitat
pesca y caza
intensiva

comercializar

matanza
pieles

Características

Costumbres
Distribución
Reproducción
Alimentación
Físicas

Animales

Atún rojo
Águila Imperial
Urogallo
Lobo Ibérico
Oso pardo
Foca monje del Mediterráneo
Quebrantahuesos
Lince Ibérico