Categorias: Todos - clima - viento - relieve - erosión

por Jakob Rogers 7 anos atrás

858

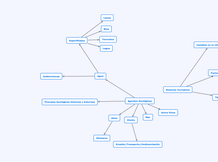
Mapa Conceptual Geología

Mapa Conceptual Geología

Relieves Terrestres

Cambios en el relieve

Meteorización, erosión, transporte y sedimentación

Formas de relieve

Tipo de roca, el clima, estructura y la Antiguedad

Tipos de relieve

Otros...
Graníticos
Calizo

Agentes Geológicos

Procesos Geológicos Internos y Externos

Agua

Superficiales
Lagos
Torrentes
Ríos
Lluvia
Subterraneas

Hielo

Glaciares

Viento

Erosión/Transporte/Sedimentación

Mar

Seres Vivos