Categorias: Todos - composición - estrategias - planificación - deficiencias

por MARISOL MONTIEL SALGADO 2 anos atrás

378

PROCESO DE COMPOSICIÓN

PROCESO DE COMPOSICIÓN

PROCESO DE COMPOSICIÓN

¿Qué es?

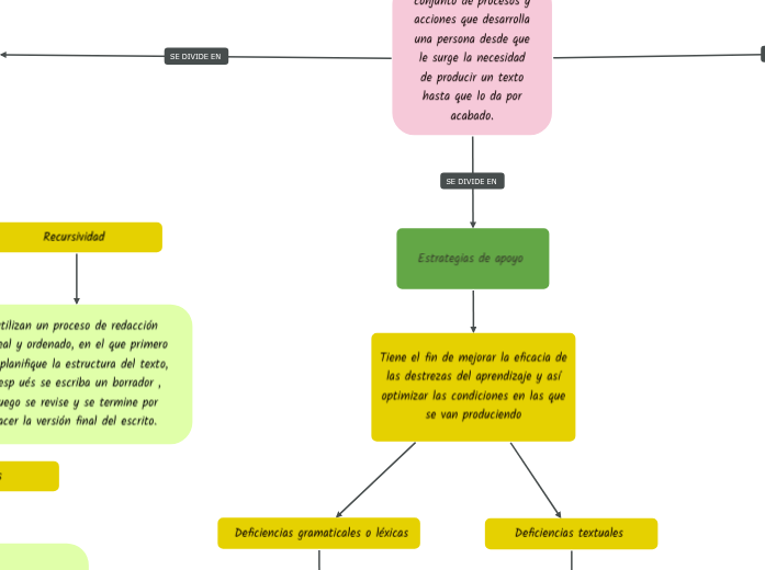
conjunto de procesos y acciones que desarrolla una persona desde que le surge la necesidad de producir un texto hasta que lo da por acabado.
Estrategias de apoyo

Tiene el fin de mejorar la eficacia de las destrezas del aprendizaje y así optimizar las condiciones en las que se van produciendo

Deficiencias textuales

Forman parte de este grupo el resto de deficiencias del código escrito que no entran en el apartado gramatical y léxico. Se trata de las características textuales de la coherencia, cohesión, adecua- ción y disposición

Deficiencias gramaticales o léxicas

deficiencias que afectan algún punto de la gramática (ortografía, morfología y sintaxis) o del léxico de la lengua.

Datos complementarios.

Son:

Lectura y resúmenes

Analiza las estrategias de los lectores al hacer resúmenes .

Aportan datos interesantes, algunas habilidades como las de hacer esquemas o resumir textos, que también se utilizan en la expresión escrita

Add your text

Lectura y esquemas

Formulan la hipótesis de para que comprender un texto y recordar su información.

Estrategias de composición

son:

Recursividad

utilizan un proceso de redacción lineal y ordenado, en el que primero se planifique la estructura del texto, desp ués se escriba un borrador , luego se revise y se termine por hacer la versión final del escrito.

Correcciones

Revisar y retocar el texto

Estrategias básicas que se encuentra en los textos escritos

Planificar

Planifican la estructura del texto, hacen un esquema, toman notas y piensan un rato en todos estos aspectos antes de empezar a redactar

Conciencia de los lectores

Los escritores competentes suelen ser mas conscientes de la audiencia y, durante la composición, dedican más tiempo a pensar en sus características.