por Giovana N. Cavalcante 5 anos atrás
3013
 
                            
                        Mais informações
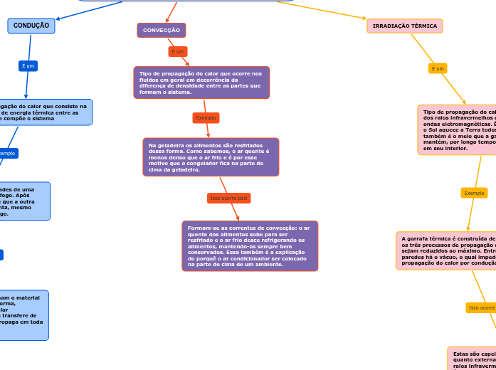
Estas são espelhadas tanto internamente quanto externamente, de forma que os raios infravermelhos sejam refletidos e por último temos a tampa. Esta última quando bem fechada evita o processo de propagação por convecção. Construída dessa maneira, a garrafa térmica mantém sempre bem quentinho o café ou o chá.
Formam-se as correntes de convecção: o ar quente dos alimentos sobe para ser resfriado e o ar frio desce refrigerando os alimentos, mantendo-os sempre bem conservados. Essa também é a explicação do porquê o ar condicionador ser colocado na parte de cima de um ambiente.
Subtópas partículas que formam o material receberam energia e, dessa forma, passaram a se agitar com maior intensidade. Essa agitação se transfere de partícula por partícula e se propaga em toda a barra até alcançar a outra extremidade.ico