Категории: Все - prototipo - requerimientos - negociaciones - validación

по Viviana Sánchez 4 лет назад

611

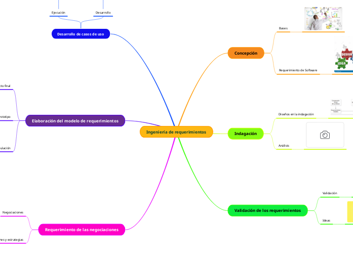
Ingeniería de requerimientos

Ingeniería de requerimientos

Ingeniería de requerimientos

Requerimiento de las negociaciones

Planes y estrategias
Negociaciones

Elaboración del modelo de requerimientos

Simulación
Prototipo
Bosquejo del producto final

Desarrollo de casos de uso

Desarrollo
Ejecución

Validación de los requerimientos

Ideas
Validación

Indagación

Análisis
Diseños en la indagación

Concepción

Requerimiento de Software
Bases