Категории: Все - células - núcleo - divisão

по Elizangela Souza 5 лет назад

462

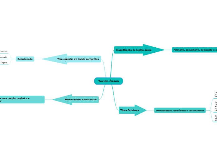
NÚCLEO CELULAR

NÚCLEO CELULAR

NÚCLEO CELULAR

'Six Thinking Hats' can help you to look at problems from different perspectives, but one at a time, to avoid confusion from too many angles crowding your thinking.

MATERIAL GENÉTICO

The Yellow Hat will help you to think positively. While you are 'wearing' this hat be optimistic, notice the benefits and the value in them.

Ácidos nucleicos que codificam os genes e contém todas as informações genéticas que determinam as características de uma vida orgânica cada célula possui uma quantidade média considerável de material genético ao longo da sua vida.

CROMOSSOMO

The Green Hat represents creativity. Develop creative solutions to any problem with this hat. This unconstrained mindset allows you to freely test out a variety of useful creativity tools, due to its low level of criticism.

Os cromossomos são estruturas formadas por uma molécula de DNA associada a moléculas proteicas, são longos fios de DNA associados a proteínas histonas em um arranjo complexo que pode ser visto no microscópio ótico em células na fase de metáfase da divisão celular.

CARIOPLASMA

The Blue Hat thinking represents process control. When having trouble because ideas are needed, the Green Hat may come in handy since it is the one used for creativity. In case of emergencies and dealing with them, the Black Hat is required.

O carioplasma, também conhecido como nucleoplasma, halioplasma ou cariolinfa, é uma solução aquosa (semilíquida) composta por proteínas, nucleotídeos, RNAs, nucleosídeos e íons. Neste composto encontram-se mergulhados os nucléolos e a cromatina, o nucleoplasma preenche o núcleo celular.

CARIOTECA

A carioteca, também chamada de envoltório nuclear ou envelope nuclear, é um conjunto de membranas formadas por uma bicamada lipídica e proteínas associadas.

QUANTIDADE

Uma célula humana possui 46 cromossomos ( 23 pares ) no núcleo e são representadas por 2n= 46 (diploide)

NUCLÉOLOS

Using the Black Hat you consider the negative outcomes. Find what would not work and why. This way you highlight the weak points in a plan. Black Hat will help you to identify the flaws and risks before you embark on a course of action.

Estrutura esponjosa com formato esférico que está localizado do núcleo celular. É composto por proteínas (RNA e DNA). responsável pela produção do RNA ribossômico, que vai originar o ribossomo, que são organelas presentes no citoplasma, que por sua vez, irá sintetizar as proteínas sua função principal é condensar ARNr e também de criar os ribossomos.

ESSENCIAL

Using the Red Hat, you will use your intuition and emotions. Also, you will consider how others might look at the problem emotionally. Try to understand the responses of people who do not fully know your reasoning.

As células, são onde se localiza o material genético, responsável pelas características que o organismo possui, fazendo também todo o controle das funções celulares.

DIPLOIDE

Using the white thinking hat, you center your attention around the available data. Take the information that you have, analyze it, and see what you can learn from it. Become aware of your weak points and start working on improving your knowledge.

Os cromossomos se organizam em pares de cromossomos homólogos, e assim, para cada característica existem pelo menos dois genes, estando cada um deles localizado em um cromossomo homólogo.

SÍNDROME DE DOWN

é um distúrbio genético causado quando uma divisão celular anormal resulta em material genético extra do cromossomo 21.