Категории: Все

по Hollow Knight 7 месяца назад

90

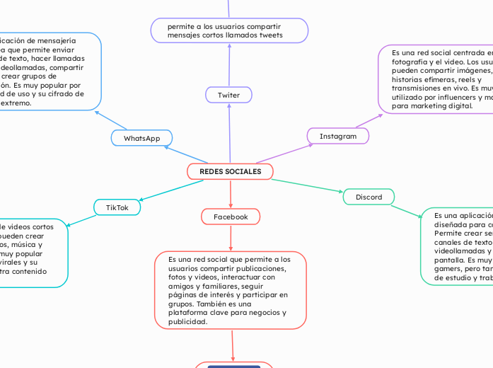
REDES SOCIALES

REDES SOCIALES

REDES SOCIALES

Discord

Es una aplicación de comunicación diseñada para comunidades. Permite crear servidores con canales de texto y voz, hacer videollamadas y compartir pantalla. Es muy utilizado por gamers, pero también por grupos de estudio y trabajo.

TikTok

Es una plataforma de videos cortos donde los usuarios pueden crear contenido con efectos, música y filtros. Se ha vuelto muy popular por sus tendencias virales y su algoritmo que muestra contenido personalizado.

WhatsApp

Es una aplicación de mensajería instantánea que permite enviar mensajes de texto, hacer llamadas de voz y videollamadas, compartir archivos y crear grupos de conversación. Es muy popular por su facilidad de uso y su cifrado de extremo a extremo.

Twiter

permite a los usuarios compartir mensajes cortos llamados tweets

Instagram

Es una red social centrada en la fotografía y el video. Los usuarios pueden compartir imágenes, historias efímeras, reels y transmisiones en vivo. Es muy utilizado por influencers y marcas para marketing digital.

Facebook

Es una red social que permite a los usuarios compartir publicaciones, fotos y videos, interactuar con amigos y familiares, seguir páginas de interés y participar en grupos. También es una plataforma clave para negocios y publicidad.