类别 全部 - genealogía - familia

作者:Vera Vico Navarro 2 年以前

245

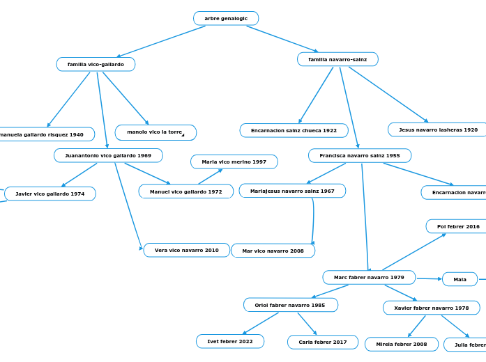
arbre genalogic

arbre genalogic

arbre genalogic

familia navarro-sainz

Jesus navarro lasheras 1920
Francisca navarro sainz 1955
Encarnacion navarro sainz 1957
Marc fabrer navarro 1979

Xavier fabrer navarro 1978

Julia febrer 2005

Mireia febrer 2008

Maia

Carles 2004

Pol febrer 2016

Oriol fabrer navarro 1985

Carla febrer 2017

Ivet febrer 2022

Mariajesus navarro sainz 1967

Mar vico navarro 2008

Encarnacion sainz chueca 1922

familia vico-gallardo

Juanantonio vico gallardo 1969
Javier vico gallardo 1974

Maria vico 2012

Javi vico 2006

Vera vico navarro 2010
Manuel vico gallardo 1972

Maria vico merino 1997

manolo vico la torre 1938
manuela gallardo risquez 1940