类别 全部 - publicaciones - archivos - chat - calendario

作者:VALERIA ATZIRI GARCIA HERNANDEZ 4 年以前

396

C1E2_Rios_Romero_Kevin_Alejandro

C1E2_Rios_Romero_Kevin_Alejandro

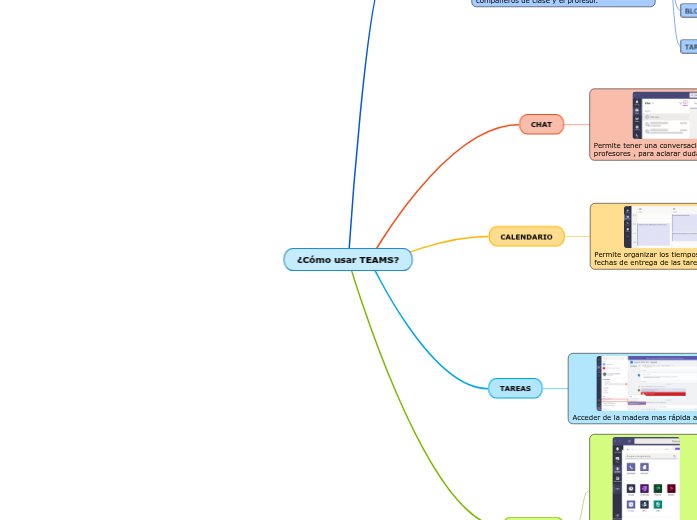
¿Cómo usar TEAMS?

ACTIVIDAD

Nuevas tareas ,mensajes de los profesores o aviso de videoconferencia.
informa de las ultimas novedades
Acceder de la madera mas rápida alas tareas.

CALENDARIO

Permite organizar los tiempos de trabajo y las fechas de entrega de las tareas

CHAT

Permite tener una conversación privada con profesores , para aclarar dudas.

EQUIPOS

Permite en acceso aun foro con nuestros compañeros de clase y el profesor.
TAREAS

Fecha de vencimiento de la tarea y hora de entrega y instrucciones de como hacer la tarea

Tareas o deber que los profesores mandan.

BLOC DE NOTAS

Carpeta o Agenda de notas.

ARCHIVOS

Permite al profesor enviar documentos , videos web.

PUBLICACIONES

Enviar tareas , Videoconferencias , videos explicativos etc.

Accede a un foro parecido al de twtter donde alumnos y profesores pueden tener una conversación de grupo.

Cada asignatura tiene su propio equipo.