类别 全部 - costos - producción - variaciones - sueldos

作者:Miriam Moreno 5 年以前

568

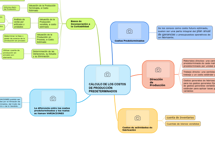
CÁLCULO DE LOS COSTOS DE PRODUCCIÓN PREDETERMINADOS

CÁLCULO DE LOS COSTOS DE PRODUCCIÓN PREDETERMINADOS

CÁLCULO DE LOS COSTOS DE PRODUCCIÓN PREDETERMINADOS

La diferencia entre los costos predeterminados y los reales se llaman VARIACIONES

Las VARIACIONES podrán ser absorbidas por el Almacén de Art. Terminados, del Costo de Producción o de lo Vendido.

Bases de Incorporación a la Contabilidad

Determinación de las Variaciones, su Estudio y su Eliminación
Utilizar cuenta de producción en proceso por elemento

Producción en Proceso, Gastos Indirectos

Producción en Proceso, Sueldos y Salarios

Producción en Proceso, Materiales

Valuación de la Producción en Proceso, a Costo Estimado
Determinar la fase o grado de avance de la producción en proceso
Valuación de la Producción vendida, a costo estimado
Análisis de venta por artículos y unidades

Costo de producción de lo vendido, a costo estimado

Valuación de la Producción Terminada, a Costo Estimado
Informe diario de Producción

Almacén de Productos terminados

Hoja de Costos Estimados Unitaria
Gastos Indirectos de Operación
Sueldos y Salarios Directos
Materiales directos

Costos de actividades de fabricación

Cuentas de bienes vendidos
cuenta de Inventarios

Dirección de Producción

Gastos generales de fabricación: un presupuesto para los gastos generales fijos, la tasa estándar de gastos generales variables y la cantidad estándar para aplicar tasas generales fijas y variables
Trabajo directo: una cantidad estándar de trabajo y un costo estándar por hora de trabajo
Materiales directos: una cantidad predeterminada de cada material y un costo predeterminado por unidad de material

Costos Predeterminados

Se los conoce como costo futuro estimado, suelen ser una parte integral del plan anual de ganancias y presupuestos operativos de un fabricante.