类别 全部 - intervención - comunicación - traumatismos - genético

作者:Sabrina Chan 4 年以前

336

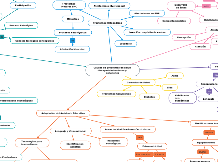
Causas de problemas de salud discapacidad motoras y soluciones

Causas de problemas de salud discapacidad motoras y soluciones

Causas de problemas de salud discapacidad motoras y soluciones

Adaptación del Ambiente Educativo

Tecnologías para la enseñanza
Ayudan

Lenguaje hablado

Lectoescritura

Tareas cotidianas

Incrementan Capacidad Motora
Lenguaje y Comunicación
Identificación Acústica
Trastornos Fonológicos
Áreas de Modificaciones Curriculares
Psicomotricidad

Autosuficiencia

Aprendizaje

Comportamientos Básicos

Adaptación de aspectos académicos

Movilidad

Habilidades de Autonomía Funcional

Motor

Terapias

Desarrollo Neurológico

Edad clave

Preescolar

Modificaciones Ambientales
Equipamientos

Superficies

Áreas de trabajo

Materiales

Materiales de trabajo

Evaluación y Detección Temprana

Participación

Paraprofesionales

Familia

Conocer los logros conceguidos
Proceso Patológico
Desarrollo evolutivo infantil
Intervención Temprana
Intervención Educativa

Posibilidades Tecnológicas

Cuestiones Clave

Curricular

Espacio educativo

Metas

Funcionamiento académico

Adaptaciones Curriculares

Habilidades de Interacción

Comunicación

Social

Desarrollo

Autonomía personal

Independencia

Variables

Gravedad

Visibilidad del trastorno

Edad de aparición

Daños o problemas

Comportamiento

Eventuales secuelas
Severidad de Incapacidades
Desarrollo de déficits
Plan Individual de Intervención
Adaptación Curricular

Especializada

Evaluación Educativa
Área académica

Problemas de salud

Afectan

Procesos Evaluativos
Determinación
Conocimiento

Realidad del niño

Carencias de Salud

Sida
Asma
Diabetes
Trastornos Convulsivos

Trastornos Ortopédicos

Escoliosis
Luxación congénita de cadera
Trastornos Motores SNC
Miopatías

Procesos Patológiocos

Afectación Muscular

Parálisis Cerebral

Lesión en SNC

Afectaciones en SNP
Afectación a nivel espinal
Tubo Neural

Falta de ácido fólico

Encefalocele

Meningocele

Lipomeningocele

Espina Bífida

Poliomielitis

Infección por Virus

Neuronas Motoras

Factores Sociales

Repercuciones
Solución de problemas
Habilidades pre-académicas
Lenguaje
Socioculturales
Prácticas abusivas
Indiferencia
Abandono
Falta de afecto
Patologías Bioquímicas
Prácticas Negativas

Cuidado Infantil

Educativos
Ambientales

Etiológicas

Afectación
Limitación
Atención
Percepción
DAÑOS
Desarrollo de áreas

Habilidades

Comportamentales

Perceptivo

Estimulación Interna

Respuestas Fisiológicas

Motoras

Cognitivas

Traumatismos
Lesiones en el SNC
Estructuras de locomoción
Enfermedades
Sistémicas

Sistema Corporal

Deterioro de un órgano

Bacteriano
Infeccioso
Caracter Biológico
Problemas Metabólicos

Bioquímicos

Endócrinos

Malformaciones Congénitas
Hereditario
Genético