类别 全部 - instrucciones - legibilidad - formato - diseño

作者:juan camilo morales 7 年以前

268

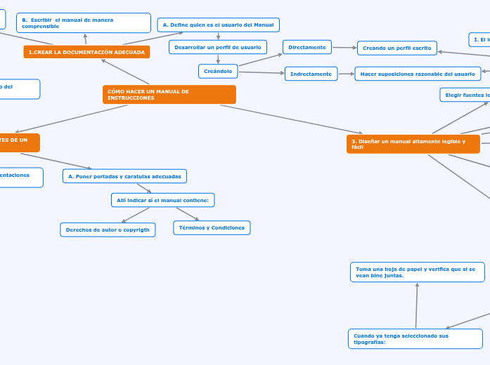
CÓMO HACER UN MANUAL DE INSTRUCCIONES

CÓMO HACER UN MANUAL DE INSTRUCCIONES

Teniendo en cuenta

III. La experiencia que tienen los usuarios con el producto o productos similares

Acá se le deberá explicar al usuario que impacto tiene el producto.
Si este esta relacionado con algo frecuente

Subtema

Si este es nuevo, mostrar en que innova el producto

II. La manera en que los usuarios utilizarán la guía.

Esta debe tener un formato como el de un documento de consulta

I. El lugar donde el usuario utilizará la guía

CÓMO HACER UN MANUAL DE INSTRUCCIONES

3. Diseñar un manual altamente legible y fácil

Diseña una plantilla agradable al usuario
Elegir una encuadernación Fácil y segura
Tener una distribución entendible al usuario
Elegir mínimo dos tipografías para el manual
Cuando ya tenga seleccionado sus tipografías:

Toma una hoja de papel y verifica que si se vean bine juntas.

Escribir el manual en tipografías Sans Serif, como Arial, Calibri
Elegir fuentes legible y no tan pequeñas

2. ORGANIZAR LOS COMPONENTES DE UN MANUAL DE INSTRUCCIONES

E. Inserta imágenes en el cuerpo del manual
Esto facilitara la lectura y compresión del usuario
D. Pon las instrucciones o los procedimientos o materiales de consulta en el cuerpo del manual
II. Tener un buen material de consulta y saberlo dividir
I. Hacer resúmenes y mostrarle al usuario que debe hacer.
C. Incluye un índice sí el documento excede las 10 páginas de contenido
B. Pon referencias a las documentaciones relacionadas en el prefacio
A. Poner portadas y caratulas adecuadas
Allí indicar sí el manual contiene:

Términos y Condiciones

Derechos de autor o copyrigth

1.CREAR LA DOCUMENTACIÓN ADECUADA

C. Explicar fácilmente la respuesta al problema que el manuel intenta resolver
B. Escribir el manual de manera comprensible
A. Define quien es el usuario del Manual
Desarrollar un perfil de usuario

Creándolo

Indrectamente

Hacer suposiciones razonable del usuario

Directamente

Creando un perfil escrito