类别 全部 - estrategias - relación - desarrollo - transformación

作者:Sharon Natalia López López 4 年以前

215

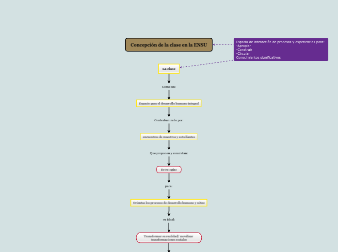
Concepción de la clase en la ENSU

Concepción de la clase en la ENSU

Para lograr esto

Establece

Prioridades

Procesos de Auto: - exploración - reflexión - reconocimiento - evaluación
Relaciones consigo mismo, con el otro y el entorno
Toma de decisiones

Concepción de la clase en la ENSU

La clase

Como un:
Espacio para el desarrollo humano integral

Contextualizado por:

encuentros de maestros y estudiantes

Que proponen y concretan:

Estrategias

para:

Orientas los procesos de desarrollo humano y niñez

su ideal:

Transformar su realidad/ movilizar transformaciones sociales

a través

La clase en la ENSU se dinamiza:

Se desarrolla en 4 momentos

Relación

Momento en el que

el estudiante comprende el:

significado

Sentido

Desarrollo de la habilidad

Tiempo destinado al:

Uso y la aplicación del saber reconstruido luego de la exploración previa y la indagación

Se ejecutan:

Diversas actividades

que permiten:

alcanzar la habilidad necesaria para llegar a dominar una competencia

Investigación

Tiempo destinado para:

Consolidación de nuevos saberes desde:

Planteamiento de preguntas orientadoras

La exploración

La consulta

Punto de partida

Momento para:

Establecer las inquietudes que los estudiantes tienen frente al tema de estudio

Conocer los propósitos de aprendizaje que tienen los estudiantes

Explorar saberes previos de los estudiantes

Secuencia didáctica

es

"La serie de actividades que articuladas entre sí en una situación didáctica, desarrollan la competencia del estudiante.

Se caracteriza porque

tienen un principio y un fin, son antecedentes y consecuentes". (Frade 2008, p11)

Modelo pedagógico integrador con enfoque socio crítico

enriquecido con:

La Metodología Relacional

considera la clase como:

Un espacio multi- relacional

Que se convierte

En un escenario

La consolidación de relaciones con:

La planeación

El tiempo