类别 全部 - barreras - lenguaje - comunicación - receptor

作者:JOHN ANDERSON 7 年以前

879

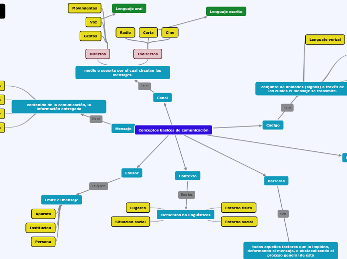
Conceptos basicos de comunicación

Conceptos basicos de comunicación

John Anderson Canastero Barragán Actividad fìsica - 1576899

Lenguaje escrito

Lenguaje oral

Son las que se originan en estructuras organizacionales inadecuadas, mala planeacion y diferentes deficiente operacion de los canales.

Representan la situación psicológica particular del emisor o receptor, ocasionada a veces por agrado o rechazo hacia el receptor o emisor. La deficiencia o deformación puede deberse también a estados emocionales (temor, odio, tristeza, alegría) o a prejuicios para aprobar o desaprobar lo que se dice, a que no lea lo que está escrito, no entienda o no lea lo que oye o lee.

son las deficiencias que se encuentran en las personas, ya sea del emisor (voz débil, pronunciación defectuosa) o del receptor (sordera, problemas visuales.)

on las circunstancias que se presentan no en las personas sino en el medio ambiente y que impiden una buena comunicación como por ejemplo ruidos, mala iluminación, distancia , falta o deficiencia en los medios que se utilizan para transmitir un mensaje: teléfono, micrófono, grabadora, televisión., etc..

El emisor puede emplear palabras con determinados significados pero el receptor puede interpretarlas de manera distinta o no entenderlas, lo cual influye en una deformación o deficiencia del mensaje.

Pueden convertirse en el nuevo emisor al hacer la realimentación

conjunto de unidades (signos) a través de los cuales el mensaje se transmite.

Verbal y gestual

Lenguaje gestual

Lenguaje verbal

Codigo

Está dirigido el mensaje

Una persona

Varias personas

todos aquellos factores que la impiden, deformando el mensaje, o obstaculizando el proceso general de ésta

Administrativa

Psicologica

Fisiologica

Fisica

semántica

elementos no lingüísticos

Situacion social

Lugares

Entorno social

Entorno fisico

medio o soporte por el cual circulan los mensajes.

Indirectos

Cine
Carta
Radio

Directos

Gestos
Voz
Movimientos

contenido de la comunicación, la información entregada

Oportuno

Fácil de comprender

Especifico

Directo

Emite el mensaje

Persona

Institucion

Aparato

Contexto

Barreras

Canal

Mensaje

Receptor

Emisor

Conceptos basicos de comunicación