类别 全部 - dolor - frecuencia - intensidad - electrodos

作者:karen parra 5 年以前

878

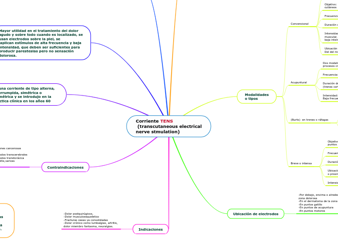
Corriente TENS (transcutaneous electrical nerve stmulation)

Corriente TENS
 (transcutaneous electrical
nerve stmulation)

REFERENCIAS -Martín, J. (2008). Agentes físicos terapéuticos. (pág 307). Editorial Ciencias médicas. -Acevedo. (2012). Teoría de la compuerta (Ronald Melzack y Patrick D. Wall, 1965). Artículo de revisión.

Corriente TENS (transcutaneous electrical nerve stmulation)

Indicaciones

-Dolor postquirúgicos, -Dolor musculoesqueletico -Fracturas oseas ya consolidadas -Dolor crónico como lumbalgias, artritis, dolor miembro fantasma, neuralgias.

Contraindicaciones

-Pacientes con marcapasos -No aplicar directamente sobre lesiones cancerosas -No aplicar en senos carotídeos -Evitar aplicación a través de electrodos transcerebrales -Evitar aplicación a través de electrodos transtorácica -No aplicar sobre flebitis, tromboflibitis,varices -Problemas de sensibilidad

Es una corriente de tipo alterna, interrumpida, simétrica o asimétrica y se introdujo en la práctica clínica en los años 60

Mayor utilidad en el tratamiento del dolor agudo y sobre todo cuando es localizado, se usan electrodos sobre la piel, se aplican estímulos de alta frecuencia y baja intensidad, que deben ser suficientes para producir parestesias pero no sensación dolorosa.

Se fundamenta en 2 teorías

Teoría humoral
Se basa en la liberación de endorfinas
Teoría de la compuerta
Estimulación sobre las fibras sensitivas más rápidas A delta y beta bloqueando la sensación de dolor.

Ubicación de electrodos

-Por debajo, encima o alrededor de la zona dolorosa -En el dermatoma de la zona dolorosa -En puntos gatillo -En puntos de acupuntura -En puntos motores

Modalidades o tipos

Breve o intensa
Intensidad:alta, limite umbral del dolor
Ubicación de electrodos: sobre la zona dolorosa o proximal
Duración de los impulsos: 0.15 a 0.5 ms
Frecuencia: 50 a 150Hz
Objetivo: Interrumpir dolores agudos o tratar puntos álgidos
(Burts) en trenes o ráfagas
Intensidad:baja frecuencia, alta intensidad Hasta la contracción muscular
Duración de los impulsos: 0.1a 0.2ms
Frecuencia: 1 a 2 Hz
Acupuntural
Intensidad: alta contracción muscular Baja frecuencia y alta intensidad
Duración de los impulsos: 0.15 a 0.25 ms (trenes cortos de 5 a 7ms)
Frecuencia: 1 a 4 Hz
Dos modalidades, favorables para procesos crónicos
Convencional
Ubicación electrodos: anocátodo por arriba Del del nivel de la lesión o cátodo único proximal
Intensidad: agradable, con contracción muscular, alta frecuencia y baja intensidad
Duración de los impulsos: 0.04 a 0.02ms
Frecuencia: 50-150Hz
Objetivo: Estiulación de mecanoreceptores cutáneos
Estimulación continua bifasica

Efectos fisiologicos

Provocan la analgesia al estimular la secreción de opiáceos endógenos.
Logra una hiperestimulación de fibras sensitivas gruesas. Se estimulan células T del cuerno posterior del asta dorsal de la médula espinal.