类别 全部 - criterios - diagnóstico - profesionales - conductas

作者:Yisenia Godoy 5 年以前

650

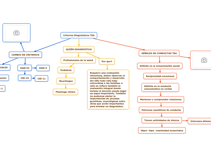
Criterios Diagnósticos TEA

Criterios Diagnósticos TEA

Criterios Diagnósticos TEA

QUIÉN DIAGNÓSTICA

Por que?
Requiere una evaluación minuciosa, deben observar el comportamiento y desarrollo del niño todo esto bajo entrevistas a las familias, a esto se refiere también la evaluación integral donde incluso el docente puede jugar un papel importante. También no podemos obviar la importancias de pruebas genéticas, neurológicas entre otras que serán importantes para brindar un diagnóstico.
Profesionales de la salud
Pediatras

Neurólogos

Psicólogo clínico

SEÑALES DE CONDUCTAS TEA

Déficits en la comunicación social
Reciprocidad emocional

Déficits en la conducta comunicativa no verbal

Mantener y comprender relaciones

Patrones repetitivos de conducta

Tienen actividades de interes

Intereses altamente restringidos

Hiper -hipo reactividad sensoriales

CAMBIO DE CRITERIOS

CRITERISO ACTUALES
Tienen clasificación

Nivel 3-2-1

DSM-IV
CIE-10

CIE-11

DSM-V