类别 全部 - almacenamiento - infraestructura - seguridad - electricidad

作者:Ana Laura Hernández 8 年以前

601

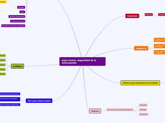
Data Center, Seguridad de la Información

Data Center, Seguridad de la Información

Data Center, Seguridad de la Información

¿Por qué el Data Center?

Impulsar el proyecto de gobierno electrónico.
Almacenar grandes cantidades de información de empresas públicas y privadas.
Fomenta las necesidades de tecnología de la información.

El Edificio

Acero 2400 kg
Hormigón 300 kg
Diseño antisísmico
Área 900 m^2
Terreno 2800 m^2

Está equipado con

Sistemas de Operación Integrada
Controles de acceso
Cámaras de seguridad
Racks
Cableado
Sistema eléctrico
Sistema de pararrayos
Generación auxiliar
Luces de respaldo
Energía regulada
Sistemas contra incendios
Sistemas de detección temprana
Detectores convencionales
Sistemas de climatización
Circuito de refrigeración
Flujo descendente downflow
Ventiladores tipo radial

Objetivo

Uso de las comunicaciones basadas en
Versatilidad
Movilidad
Seguridad

Factores que incentivaron su creación

Protección física y lógica de los sistemas.
Garantizar la seguridad y continuidad del acceso a la información.

Consiste en

Proveer alternativas de servicios de tecnología a empresas municipales.
Infraestructura necesaria para resguardar la información de sus clientes.
Un edificio de gran tamaño que contiene una gran cantidad de equipamiento electrónico.

Creado por

ETAPA EP
Empresa de servicios de telecomunicaciones