类别 全部 - responsabilidad - confianza - integral - modelos

作者:VIVIANA RUBIO 2 年以前

164

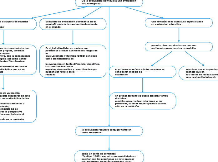
De la evaluación individual a una evaluación socialintegrada:

De la evaluación individual a una evaluación socialintegrada:

De la evaluación individual a una evaluación socialintegrada:

la evaluación requiere conjugar también otros elementos

como un clima de confianza (Scallon, 1988), asumir responsabilidades y aceptar que los resultados de este proceso social-integral se verán a mediano plazo.

Una revisión de la literatura especializada en evaluación educativa

permite observar dos temas que son pertinentes para nuestra exposición
mientras que el segundo se vincula con el manejo que en los textos se realiza sobre la perspectiva de una evaluación integral.
el primero se refiere a la forma como se concibe un modelo de evaluación

en primer término se busca discernir entre distintos modelos para realizar esta tarea y, en particular, superar su perspectiva basada sólo en la medición

El modelo de evaluación dominante en el mundoEl modelo de evaluación dominante en el mundo

Es el individualista, un modelo que podríamos afirmar que tiene los rasgos de lo que Lecompte y Rutman (1982) conciben como elementarista de la evaluación en tanto diferencia, simplifica, circunscribe buscando aspectos observables y cuantificables que puedan ser reflejo de la realidad

La evaluación es una disciplina de reciente conformación en las ciencias educativas

. Constituye un campo de conocimiento que cuenta con conceptos propios, diversas aproximaciones a su objeto de estudio: lo educativo, con la consecuente diversidad metodológica, así como varias escuelas de pensamiento (Díaz-Barriga, 2004) pero al mismo tiempo debemos reconocer que se trata de una disciplina que en su conformación reciente
El enunciado modelos de valoración significa que es necesario recuperar en este ámbito la evaluación como disciplina de las ciencias de la educación en sus diversas escuelas o corrientes de pensamiento, aunque la expresión modelo no es suficiente para superar la perspectiva unidimensional que ha caracterizado al campo que basa su cientificidad en la teoría de la medición