类别 全部 - intervención - patologías - diagnóstico - evaluación

作者:Angela Villarroel 3 年以前

308

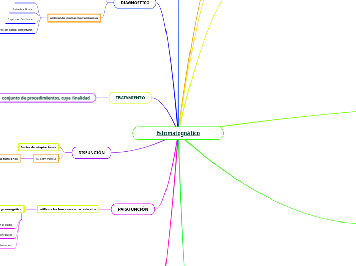
Estomatognático 1

The main topics of this diagram have different colors. Next to each subtopic is an arrow.

You can complete the empty topics and subtopics with your own content.

Keywords: Quick diagrams, colorful diagram, arrows

Estomatognático 1

Estomatognático

ENFOQUE

de una idea o situación
´ara luego actuar en consecuencia
Orientación o perspectiva

PARAFUNCIÓN

utiliza a las funciones o parte de ella
para su descarga energética

bushismo,etc

respiración bucal

succionar el dedo

DISFUNCIÓN

supervivencia
para seguir con las funciones
Series de adaptaciones

TRATAMIENTO

conjunto de procedimientos, cuya finalidad
bienestar, alivio o cura

DIAGNOSTICO

utilizando ciertas herramientas
Exploración complementaria
Exploración fisica
Historia clinica
Anamnesis
procesamiento
a través de pruebas o analisis

PRUEBAS

Argumentos
para sostener o desestimar una teoría

SISTEMA

identidad propia a un todo unificado
conjunto de elementos relacionados

APARATO MASTICATORIO

combinación de estructuras, SN y órganos
Boca y maxilares

vinculados anatómica y funcionalmente

INTERVENCIÓN

INTERDISCIPLINARIA
colaboración

de varios profesionales

para evaluar o discutir

Aportando cada uno desde sus areas

Estructural
trastornos orgánicos, malformaciones anatómicas

especialistas

Funcional
alteraciones, tratados y corregidos

fonoaudióloga

PRONOSTICO

Predicción una forma de adelantarse a lo que puede acontecer en el futuro

EVALUACIÓN

valoración global
del estado del paciente

conjunto de elementos relacionados que le da una identidad propia a un todo unificado.

descubrir, verificar mediante pruebas u observación directa.
patologias o enfermedad