类别 全部 - epoc - edema - cardiopatía - hipotensión

作者:ana ramirez 6 年以前

511

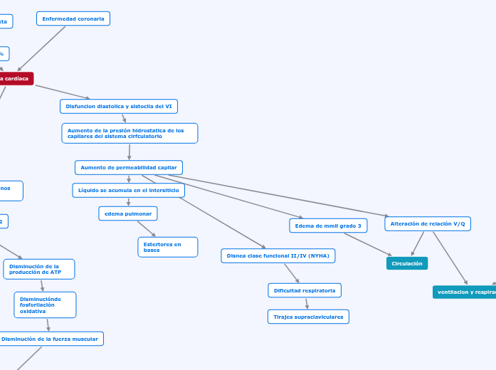
Falla cardíaca

Falla cardíaca

Disminución de BE

Horizaontalización de costillas

Aumento de diámetro AP

Hipercifosis dorsal
Acortamiento de cadena anterior
Elongación de cadena posterior

Postura

Acumulación de CO2

Hiperinsuflacion pulmonar

Aplanamiento de diafragma
Desventaja mecanica

Disminución del volumen de VRI

Aumento de CRF

Aumento de PCO2

Disminución de PH

Disminución de PaO2

Hipoxemia

Circulación

Dificultad respiratoria

Tirajes supraclaviculares

Flujo retrogrado

Aumento de la presion de la vena cava inferior

Aumeno de la presion de las venas hepáticas
aumento de flujo sanguíneo hacia el hígado

Hepatomegalia

Ingurgitación yugular

Falla de valvula aórtica

acidosis mixta

Hipotensión arterial

Disminución de flujo sanguíneo a órganos blanco

Disminución del aporte de O2
Alteración de la función renal

Incapacidad de filtrar desechos adecuadamente

Disminución de la producción de ATP

Disminuciónde fosforilación oxidativa

Disminución de la fuerza muscular

Desempeño muscular

Exposición a agentes tóxicos

Tabaquismo

EPOC

Enfermedad coronaria

Fibrilación auricular

FEVI: 30%

Cardiopatia mixta

Falla cardíaca

Disfuncion diastolica y sistocila del VI

Aumento de la presión hidrostatica de los capilares del sistema cirfculatorio
Aumento de permeabilidad capilar

Alteración de relación V/Q

ventilacion y respiración

Disnea clase funcional II/IV (NYHA)

Edema de mmii grado 3

Líquido se acumula en el intersiticio

edema pulmonar

Estertores en bases