类别 全部 - objetivos - auditoría - informe - recursos

作者:yady rodriguez 9 年以前

378

FASCICULO 4 "Implantación de la Auditoria de Sistemas"

FASCICULO 4

En esta ser resume la auditoria realizada

Modelo Conceptual de la Exposición del informe final

Flujo del hecho o realidad

Consolidar lo hechos del informe

Debe tener solo hechos importantes.

Carta de Introducción

no se escriben recomendaciones.

conclusión general

cuantificación de la importancia de las áreas auditadas

fecha,naturaleza,objetivo y alcance

tendrá máximo 4 folios

CONFECCIÓN Y REDACCIÓN DEL INFORME FINAL

Estructura

Cuerpo Expositivo
Temas considerados
Objetivo y Alcance
Nombres de los Auditores y los entrevistados
Fecha de Inicio

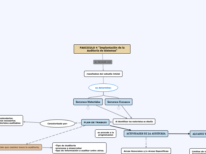
se procede a la programacion

ESTUDIO INICIAL DEL ENTORNO

Aplicaciones Bases de datos y Fichero

Entorno Operacional

# de personas por puesto de trabajo

# Puesto de Trabajos

Organización Interna

ALCANCE Y OBJETIVOS DE LA AUDITORIA

Limites de la Auditoria y objetivos para desarrollarla

Caracterizado por:

Areas Generales y/o Areas Especificas

ACTIVIDADES DE LA AUDITORIA

PLAN DE TRABAJO

- No se consideran calendarios. -Recursos y esfuerzos necesarios. -Prioridades de materiales auditables

se decide que camino toma la auditoria,

-Tipo de Auditoria -procesos a desarrollar -tipo de información a auditar entre otros.

Al identificar los materiales se diseña

FASCICULO 4 "Implantación de la Auditoria de Sistemas"

resultados del estudio inicial

se determina:
Recursos Humanos

Personal Humano

Profesionales,tecnicos que intervienen en lo procesos informaticos

Recursos Materiales

Software y Hardware de la entidad

computadores, red, licencias software