类别 全部 - bases - datos - inteligencia - circuitos

作者:Aldair Muñoz P 2 年以前

142

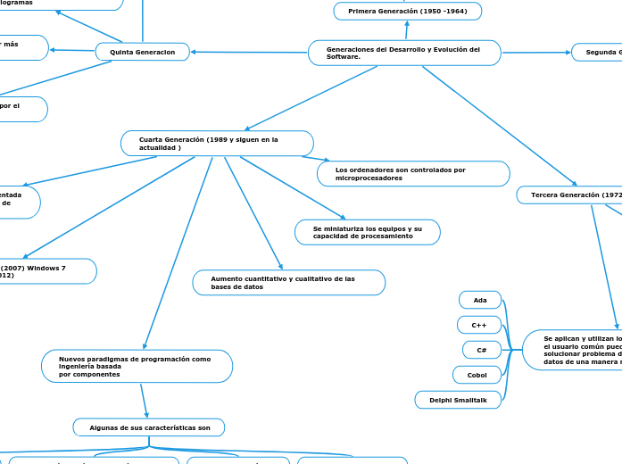
Generaciones del Desarrollo y Evolución del Software.

Generaciones del Desarrollo y Evolución del Software.

Consiste en sucesiones de dígitos binarios

Los computadores de esta época eran

Univac

Edvac

Eniac

El software se desarrollaba con poca planificación y sin ningún tipo de documentación

Desarrollo de base prueba error

Lenguaje de Maquina

Primera Generación (1950 -1964)

Generaciones del Desarrollo y Evolución del Software.

Cuarta Generación (1989 y siguen en la actualidad )

Se miniaturiza los equipos y su capacidad de procesamiento
Aumento cuantitativo y cualitativo de las bases de datos
Nuevos paradigmas de programación como ingeniería basada por componentes
Algunas de sus características son

Acceso a base de datos

Capacidades gráficas

Generación de código automáticamente

Programar visualmente

Visual.Net

SQL

Surge Windows vista (2007) Windows 7 (2009) Windows 8 (2012)
Los ordenadores son controlados por microprocesadores
Redes de información, tecnología orientada a objetos, rede neuronales y software de inteligencia artificial

Quinta Generacion

Surge la competencia internacional por el dominio del mercado
la tecnología se caracterizan por ser más portables
Tecnologías para procesar bases de datos y conocimientos masivos
Software de inteligencia artificial y la creación de hologramas
lenguajes de programación de asimilan mas al lenguaje humano y sus antepasados

Tercera Generación (1972-1989)

Se aplican y utilizan los lenguajes para que el usuario común pueda solucionar problema de procesamiento de datos de una manera más fácil y rápida
Delphi Smalltalk
Cobol
C#
C++
Ada
Llegada y amplio conocimiento de los microprocesadores
se desarrollan los circuitos integrados que es un circuito electrónico completo sobre una pastilla CHIP de silicio
Junto con la evolución del software evolucionan los equipos de cómputo

Segunda Generación (1965-1972)

Se inicia así el desarrollo de los llamados sistemas de cómputo
Se inicia el desarrollo de los lenguajes de alto nivel que eran FORTRAN -1954 y COBOL-1959
Se utiliza el lenguaje ensamblador ensamblado a través de un macroensamblador es el lenguaje de máquina combinado con una serie de poderosas macros que permiten declarar estructuras de datos y de control complejas
Nace con la incorporación del transistor a los ordenadores dando mayor velocidad de procesamiento