类别 全部 - ofimática - tics - gestión - seguridad

作者:Maria Alejandra Barreto Calderon 5 年以前

333

GESTIÓN DE TALENTO HUMANO Y TICS

GESTIÓN DE TALENTO HUMANO Y TICS

GESTIÓN DE TALENTO HUMANO Y TICS

TECNOLOGÍAS DE INFORMACIÓN Y COMUNICACIÓN

SERIE DE PROCESOS ESTRATÉGICOS

RECURSOS HUMANOS
relación
LAS TICS AGILIZAN Y ORGANIZAN

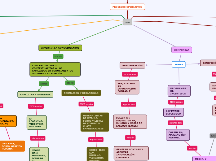
PROCESOS OPERATIVOS

son

COMPENSAR

BENEFICIÓS Y SERVICIOS

HUMANO, ADMAS, DIGIDATA

PROGRAMAS DE INCENTIVOS

SOFTWARE ESPECIFICO

COLSIN RH, AMAZING HCM PAYROLL

MEDIR, Y RETRIBUIR RAZONABLEMENTE

REMUNERACIÓN

ERP, SISTEMA DE INFORMACIÓN CONTABLE

COLSIN RH, ZUE,KACTUS HR, HUMANO Y HOJAS DE CALCULO (EXCEL)

GENERAR NOMINAS Y ARCHVAR INFORMACIÓN CONTABLE

EVALUAR

MEDIR EL DESEMPEÑO Y RENDIMIENTO DE LOS TRABAJADORES

se divide en

METODOS DE EVALUACIÓN

HOJAS DE CALCULO, GRAFICAS 3D, SIMULADORES

PROGRAMAS DE EVALUACIÓN

DATAMING, BASES DE DATOS, WORKFLOW

DIGIDATA- DATAPINO, ICEBERG TH, SAP HCM,COLSIN RH.

CUIDAR AMBIENTE LABORAL Y RETENER

RUPTURAS LABORALES

CORREO ELECTRONICO Y BASES DE DATOS

OFIMATICA, MICROSOFT DYNAMICS AX

RELACIONES LABORALES

FOROS Y CHAT

CALIDAD DE VIDA LABORAL

HERRAMIENTAS WEB, DIVULGACIONES EN LINEA

SEGURIDAD

VIDEOS INTERACTIVOS, AVISOS MULTIMEDIALES

HIGIENE

SOFTWARE DE DIAGNOSTICO, SENSORES AUTOMATIZADOS

QUERYX *SRH, ADAMS, ICEBERG

INVERTIR EN CONOCIMIENTOS

CONCEPTUALIZAR Y CONTEXTUALIZAR A LOS EMPLEADOS EN CONOCIMIENTOS ACORDES A SU FUNCIÓN

FORMACIÓN Y DESARROLLO

HERRAMIENTAS DE WEB 2.0, FOROS Y LISTAS DE CORREO O CHATS EMPRESARIALES

SEREX- IBES LSV, HUMANO, TLC NOMUS, Microsoft Dynamics AX

CAPACITAR Y ENTRENAR

E- LEARNING,VIDEOTECA EN LINEA

STONE HRM, MIDASOFT, ICEBERG TH

SOLVENTAR NECESIDAD DE RECURSOS HUMANOS

INDUCCIÓN

CONOCIMIENTO PREVIO DE LA EMPRESA Y FUNCIÓN

VIDEOS MULTIMEDIALES, E-LEARNING

UNICLASS, GOSEM GESTION HUMANA

CONTRATAR

ACORDAR UN SERVICIO A CAMBIO DE DINERO

SISTEMA DE ELABORACIÓN DE CONTRATOS, ERP (planificador de recursos)

TLC NOMUS, ADAMS

SELECCIÓNAR

ESCOGE PERFILES CORRESPONDIENTES

DATAMING (mineria de datos) O SOFTWARE ESPECIALIZADO

UNICLASS- NOMINA Y RH, GOSEM GESTIÓN HUMANA, PEOPLE NET7

RECLUTAR

ATRAE CANDIDATOS

EXTERNOS

INTERNOS

TICS usadas

CORREO ELECTRÓNICO, PAGINA WEB, BOLSAS DE EMPLEO ELECTRÓNICAS, REDES SOCIALES

VISUAL TNS, MICROSOFT DYNAMICS AX, COMPUTRABAJO, EL EMPLEO, FACEBOOK, INSTAGRAM

ESTUDIAR Y RENOVAR LA ESTRUCTURA ORGANIZACIONAL

abarca

ANÁLISIS DE CARGOS

ORIENTA Y FACILITA UN PANORAMA CLARO ORGANIZACIONAL

RE CONFIGURAR, AÑADIR O DISEÑAR SOBRE EL TALENTO HUMANO

BASES DE DATOS O BANCOS DE DATOS

ERP (sistema de planificación de recursos empresariales)

BRINDA ACCESO A LA INFORMACIÓN

DISEÑO DE CARGOS

CREA Y BRINDA INFORMACIÓN CLARA Y DETALLADA

CARGOS NUEVOS O EXISTENTES

WORKFLOW O HERRAMIENTAS DE SIMULACIÓN

BRINDAN ORDEN EN DATOS, MONITOREAN Y MIDEN FALLAS EN REDES DE SERVICIO