类别 全部 - presupuesto - eficiencia - desarrollo - eficacia

作者:David Sanchez Sanchez 6 年以前

780

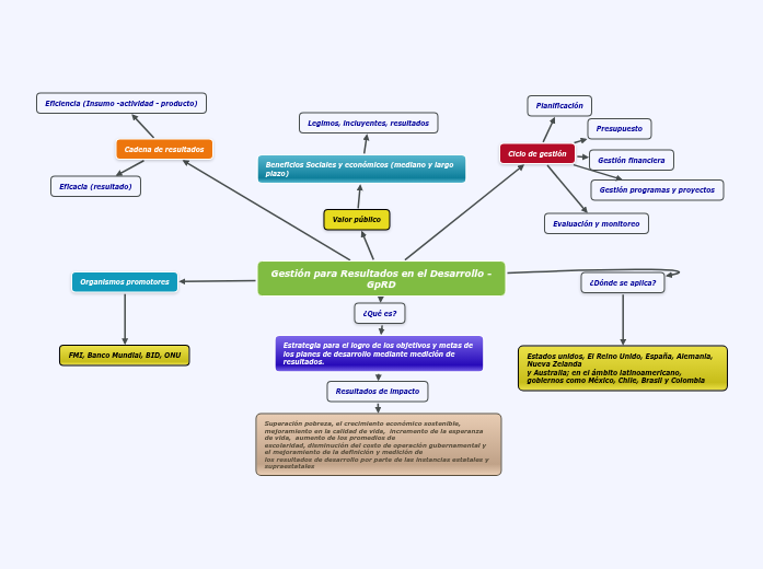
Gestión para Resultados en el Desarrollo -GpRD

Gestión para Resultados en el Desarrollo -GpRD

Gestión para Resultados en el Desarrollo -GpRD

Cadena de resultados

Eficacia (resultado)
Eficiencia (Insumo -actividad - producto)

Ciclo de gestión

Evaluación y monitoreo
Gestión programas y proyectos
Gestión financiera
Presupuesto
Planificación

Valor público

Beneficios Sociales y económicos (mediano y largo plazo)
Legimos, incluyentes, resultados

Organismos promotores

FMI, Banco Mundial, BID, ONU

¿Dónde se aplica?

Estados unidos, El Reino Unido, España, Alemania, Nueva Zelanda y Australia; en el ámbito latinoamericano, gobiernos como México, Chile, Brasil y Colombia

¿Qué es?

Estrategia para el logro de los objetivos y metas de los planes de desarrollo mediante medición de resultados.
Resultados de impacto

Superación pobreza, el crecimiento económico sostenible, mejoramiento en la calidad de vida, incremento de la esperanza de vida, aumento de los promedios de escolaridad, disminución del costo de operación gubernamental y el mejoramiento de la definición y medición de los resultados de desarrollo por parte de las instancias estatales y supraestatales