类别 全部 - definición - estrategias - aplicaciones - investigación

作者:Jouseph Raul Rodriguez Lizarazo (Docente) 6 年以前

402

Innovación1

Innovación1

Invención

Toda invención tiene un carácter experimental

Es opcional que el mercado acepte la invención.

Novedad absoluta, es decir, completamente nuevo.

El origen de las buenas ideas https://www.ted.com/talks/steven_johnson_where_good_ideas_come_from?utm_campaign=tedspread&utm_medium=referral&utm_source=tedcomshare

Canvas innovación

Objetivo de la estrategia

Océano Azul

Crear mercados nuevos

Crear y captar demanda nueva

Convertir a los competidores en irrelevantes

Romper la dicotomia Valor/costo

Liderazgo en costos

Menor precio que la competencia

Foco en la segmentación

Enfoque de mercado

Producto percibido por los clientes como exclusivo

Estrategia

Conocer la competencia
Implica conocerse
Implica acción
Debe provenir de nuestra cultura

Fuentes de innovación

Características

Híbridos de conocimientos científicos y técnicos

Plazos variables

Puede nacer de un nuevo conocimiento teórico, pasar tiempo has desarrollo tecnológico y otro más hasta su aplicación

Innovación de larga duración

Sea o no una información científica, el conocimiento y la búsqueda de informaciones son importantes para controlar el proceso de innovación: desde el hallazgo de una idea, la implementación hasta la práctica administrativa. Cuando se trata de innovar, el conocimiento y la información son herramientas muy útiles.
La cultura también ofrece una variedad de opciones ya que las modas y las tendencias influyen en los valores y estatus. Por ejemplo, una alimentación ecológica o el hábito de frecuentar spas.
Por ejemplo, el envejecimiento de la población, el crecimiento de la clase media, la inseguridad y la movilidad urbana, además de la nueva configuración de la familia, son cambios sociales que representan nuevas oportunidades de negocios.
Estructura del mercado y la industria

Aparición de la tecnología de digitalización de imágenes que dio lugar a las cámaras de fotos digitales, que transformaron por completo el sector de la fotografía.

Gran dominio de alguna industria

Cambios en las reglas de negociación

Convergencia de tecnologías

Evolución del mercado (demanda e industria)

Crecimiento rápido de una industria

Sea en la industria o en el mercado, las demandas de los sectores varían a lo largo del tiempo y las circunstancias. Cada nueva lógica que se instaura representa nuevas posibilidades.

La aparición de los periódicos gratuitos que surgieron como respuesta a la aparición de Internet y la pérdida de lectores de los periódicos ya establecidos: por un lado la necesidad de llegar a una masa mayor de personas, que se solventó con el sistema de distribución, y la publicidad como medio único de ingresos para financiar la distribución gratuita de los mismos.

Cómo identificarlo

Dispone de más unidades al mismo tiempo

Necesidad de incrementar la producción por la demanda creciente

Pasar de un flujo automático a uno manual

Cuellos de botella

Ahorrar, reducir los tiempos, aumentar la productividad… Son todas oportunidades para innovaciones pequeñas y grandes que puedan satisfacer las necesidades de los clientes y proveedores.
Lo incongruente

La transformación del transporte marítimo después de estar al borde del colapso a mediados de siglo, o el del ferrocarril, que se pensó iba a desaparecer tras la popularización del avión.

como identificarlo

Suele presentarse como un paso de lo individual a lo colectivo y viceversa

Está asociado a la forma de comprar, de consumir, de utilizar

Empieza como micro tendencia y siempre deforma muy limitada y emergente

Va en contra de la forma de pensar, contra lo establecido o racionalmente aceptado

Muchas veces, un sector que ya existe no cumple con todas las demandas que debería, dejando huecos que pueden ser ocupados por nuevos negocios
Lo inesperado
Ejemplo

IBM al iniciar el mercado de los equipos informáticos, aprovechando el éxito que tuvo al vender máquinas contables a las bibliotecas públicas, o el de sus primeras máquinas pensadas para ayudar con el cálculo científico que terminaron copando el mercado empresarial

Como identificarlo

Aparece con una nueva forma de vivir, vestir, comer, fabricar, viajar

Se vende mucho en un mercado determinado y no en el resto

Incremento espectacular de ventas en un producto reciente

Antes no existía y ahora parece imprescindible

El fracaso inesperado de la empresa o, de preferencia, del competidor, es un motivador para la búsqueda de una oportunidad inusitada y valerosa.

Estrategias de innovación

Modelo de negocio
Ventajas

Alcance de todos

Sin conocimiento previo técnico elevado

Sin inversión

Relativamente sencillo

Innovación en

Materializar el modelo de negocio

Encontrar el equilibrio entre las partes para que exista el beneficio mutuo

encontrar una nueva propuesta de valor

Crear la clientela
Implicaciones

trabajar simultaneamente en

valor

utilidad

precio

Ventaja

Crear algo que siempre genere valor para quien lo adquira

desventaja

imposibilidad de testar la percepción de valor

Dominio de nicho

Apunte 2 nichos concretos en su sector y las innovaciones que los harían posibles

Cuáles son sus fortalezas para realizar una estrategia de dominio de nicho?

Qué puntos ve como nichos no satisfechos?

Identificar ejemplos de dominio de nicho

Limitada en el tiempo
Constante mejora obligatoria
Fruto del estudio detallado de las necesidades insatisfechas
Es una estrategia riesgosa
Evitar la competencia
Objetivo: carecer de competencia
Salida colateral, disruptiva

Anotar 4 innovaciones disruptivas para poner en marcha en su emprendimiento

Cuáles son sus fortalezas para realizar una estatégia de innovación disruptiva

Qué puntos ve como salidas colaterales en el líder del sector

Identificar ejemplos innovaciones disruptivas

proceso

Volver a empezar

Intercambiar mercados

Avanzar con el contendiente

Buscar un segmento menos exigente

Caracteristicas

Suelen ser punto de partida de desarrollos posteriores

focalizadas en la última fase de la cadena I+D+i

apoyada en cambios tecnológicos importantes

un nuevo enfoque totalmente alejado del origen

origen común con innovaciones incrementales

Anotar 4 innovaciones de imitación creativa para poner en marcha

Cuáles son sus fortalezas para realizar estrategia de imitación creativa

Qué puntos se pueden mejorar en el líder?

Identificar ejemplos de estrategia e imitación famosos y en el sector indutrial

Factores de éxito

Alcanzar una elevada eficacia directiva

Disponer de bajos costos de MO

Disponer de mercado cautivo

Se debe tener capacidad de reaccionar en corto tiempo
optimiza las funciones de marketing, finanzas y producción
Minimiza el riesgo
se sigue al líder
Líder en producto
Ejercicio

Anota 4 innovaciones para poner en marcha que pueden volverlos líderes (2 producto y 2 procesos)

Qué necesidades no han sido cubiertas?

Qué necesidades han cubierto que no lo habían sido antes?

Identificar ejemplos de estrategias líder en producto/servicio

Cultura

Valores
Cuáles son nuestros inamovibles?
Qué nos diferencia de los demás
Visión
Cómo queremos ser vistos en un futuro determinado
Misión
Cómo lo hacemos?
Para quién lo hacemos?
Qué hacemos?

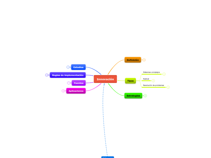
Innovación

Aplicaciones

en la Organización
En mercadeo
En el proceso
En el producto

Fuentes

Nuevos conocimientos
Cambios de percepción
Cambios demográficos
Estructura de mercado
Necesidad del proceso
Lo Incongruente
Lo Inesperado

Reglas de implementación

Medir los resultados
Definir el equipo
Definir la metodología
Vigilancia de la competencia
Creatividad
Definir fuentes de información
Identificación clara de la estrategia
Apoyo de la alta dirección
Enfoque a la consecución de la estrategia de la empresa
Integración con la cultura de la empresa

Estadios

Investigación tecnológica
Investigación aplicada
Investigación básica

Estrategias

Modelo de Negocio
Crear la Clientela
Dominio de Nicho
Salida Colateral
Imitación Creativa
Líder en producto/servicio

Tipos

Resolución de problemas
Atención del personal involucrado en el asunto
corto plazo
Radical
Origen fuera de la empresa
modificación sensible la estructura de la industria o sector
fuerte impacto en la empresa
Sistemas complejos
cuidadosamente planificada a largo plazo
Empresa sola
colaboración entre empresas

Definición

Herramienta específica de los empresarios innovadores; el medio por el cual se explota el cambio como una oportunidad para un negocio diferente. No existe tal cosa hasta que el hombre encuentra la aplicación de algo natural y entonces lo dota de valor económico (Peter Druker)
Todo cambio basado en conocimiento que genera valor para la empresa
Cambio que introduce alguna novedad o varias en un ámbito, un contexto o producto
Acción de dotar a los recursos con una nueva capacidad de producir riqueza
Etimología
"innovare"

cambiar o alterar las cosas introduciendo novedades

Aplicación de nuevas
prácticas
servicios
productos

Incrementar la productividad

conceptos
ideas