类别 全部 - dolor - amputación - inflamación

作者:Daniela Beltran 3 年以前

243

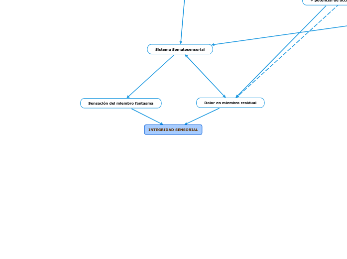
INTEGRIDAD SENSORIAL

INTEGRIDAD SENSORIAL

Lesión

2 dedo

Dorso de la mano

Dolor en miembro residual

Amputación interfalangica

4 dedo

3 dedo

Adherencia leve
Dificultad en movimento
Inflamación leve

Ausencia de estimulos

Modifica

Terminal bulboso con ramificaciones

Neuroma

Estimulos externos

Descargas nerviosas ectópicas expontaneas

- Del umbral nociceptores

+ Actividad canales de sodio en nervio
Infamación del nervio

Cambio en exitabilidad neuronas vecinas

+ potencial de acción

Medula espinal y cerebro

Trasdución sensorial
Sistema Somatosensorial

Sistema Nervioso Central

Representación corpotal en Cortex

Cortex Somato-sensorial
Homunculo Motor

Sistema Nervioso Periferico

Denervación

Sensación del miembro fantasma

INTEGRIDAD TEGUMENTARIA

INTEGRIDAD SENSORIAL