类别 全部 - sucesión - testamento - parentesco - herencia

作者:Maryoly L. A. 4 年以前

485

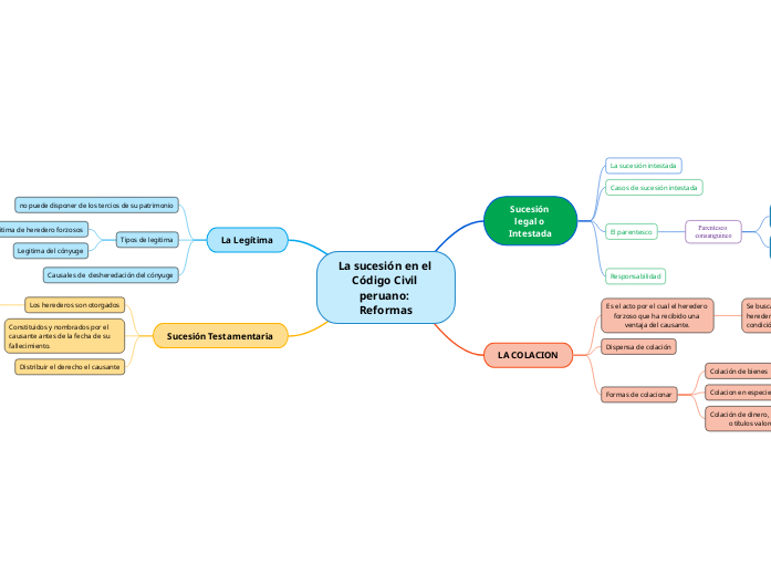
La sucesión en el Código Civil peruano: Reformas

La sucesión en el Código Civil peruano: Reformas

La sucesión en el Código Civil peruano: Reformas

Sucesión Testamentaria

Distribuir el derecho el causante
Constituidos y nombrados por el causante antes de la fecha de su fallecimiento.
Los herederos son otorgados
TESTAMENTO

Se trata de la ultima voluntad

LA COLACION

Formas de colacionar
Colación de dinero, créditos o títulos valores
Colacion en especie
Colación de bienes
Dispensa de colación
Es el acto por el cual el heredero forzoso que ha recibido una ventaja del causante.
Se busca equidad entre herederos de la misma condición

Sucesión legal o Intestada

Responsabilidad
El parentesco
Parentesco consanguineo

Parentesco en linea colateral

Parentesco en linea recta

Casos de sucesión intestada
La sucesión intestada

La Legítima

Causales de desheredación del cónyuge
Tipos de legitima
Legitima del cónyuge
Legitima de heredero forzosos

Pueden aceptar o rechazar la herencia

no puede disponer de los tercios de su patrimonio