类别 全部 - plazo - condición - obligación - jurídico

作者:Alexandra Manrique 2 年以前

308

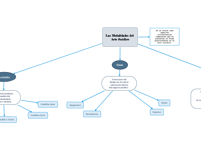
Las Modalidades del Acto Jurídico

Las Modalidades del Acto Jurídico

Las Modalidades del Acto Jurídico

Modo

Obligación accesoria, es una obligación que complementa la eficacia del acto gratuito. Es trasmisible, pasa a los herederos de quien asumió el cargo, siendo exigible de ello

Plazo

Transcurso del tiempo en el cual se colocan los efectos del negocio jurídico.
Tácito
Expreso
Resolutorio
Suspensivo

Condición

Los efectos jurídicos dependen del acontecimiento futuro e incierto
Conditio Iuris
Conditio Facti
Imposible o Lícita
Resolutoria
Suspensiva

Se le conoce como aquellas circunstancias cambiantes que se presentan se forma prescindibles en el acto jurídico.