类别 全部 - solidaridad - legislación - telecomunicaciones - niños

作者:Andrea Montoya Salina 6 年以前

3274

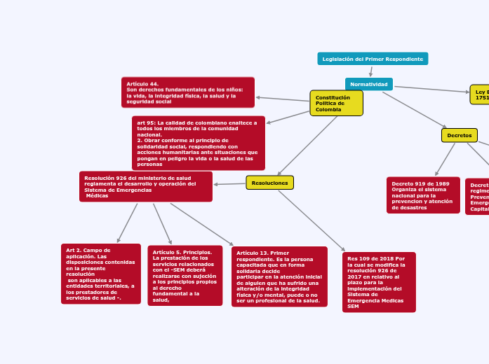
Legislación del Primer Respondiente

Legislación del Primer Respondiente

Art 10: Actuar de manera solidaria ante situaciones que pongan en riesgo la salud de las persona

Art 15: Garantiza el derecho fundamental de la salud

Decretos

Decreto 2434 de 2015 Por el cual se adiciona el Decreto Único Reglamentario del Sector de Tecnologías de la Información y las Comunicaciones; 1078 de 2015, para crearse el Sistema de Telecomunicaciones de Emergencias como parte del Sistema Nacional de Gestión de Riesgo de Desastres.

Decreto 332 de 2004 Se organiza el regimen y el Sistema para la Prevención y Atención de Emergencias en Bogotá Distrito Capital

Decreto 919 de 1989 Organiza el sistema nacional para la prevencion y atención de desastres

Ley Estatutaria 1751 de 2015

Constitución Politica de Colombia

Artículo 44. Son derechos fundamentales de los niños: la vida, la integridad física, la salud y la seguridad social

art 95: La calidad de colombiano enaltece a todos los miembros de la comunidad nacional. 2. Obrar conforme al principio de solidaridad social, respondiendo con acciones humanitarias ante situaciones que pongan en peligro la vida o la salud de las personas

Legislación del Primer Respondiente

Normatividad

Resoluciones
Res 109 de 2018 Por la cual se modifica la resolución 926 de 2017 en relativo al plazo para la implementación del Sistema de Emergencia Medicas SEM
Resolución 926 del ministerio de salud reglamenta el desarrollo y operación del Sistema de Emergencias Médicas

Artículo 13. Primer respondiente. Es la persona capacitada que en forma solidaria decide participar en la atención inicial de alguien que ha sufrido una alteración de la integridad física y/o mental, puede o no ser un profesional de la salud.

Artículo 5. Principios. La prestación de los servicios relacionados con el -SEM deberá realizarse con sujeción a los principios propios al derecho fundamental a la salud,

Art 2. Campo de aplicación. Las disposiciones contenidas en la presente resolución son aplicables a las entidades territoriales, a los prestadores de servicios de salud -.