类别 全部 - transparencia - seguimiento - autogestión - eficiencia

作者:Carmen Cañas 1 年以前

191

MODELO ESTÁNDAR DE CONTROL INTERNO PARA ENTIDADES DEL ESTADO MECI.

MODELO ESTÁNDAR DE CONTROL INTERNO PARA ENTIDADES DEL ESTADO MECI.

Bibliografia

Topic flotante

Modelo de Operación por Procesos

Mediante el control ejercido a través de la puesta en marcha de este elemento, las entidades podrán contar con una estandarización de las actividades necesarias para dar cumplimiento a su misión y objetivos, lo cual permite, que su operación se realice de manera continua, garantizando la generación de productos o servicios.

 Mapa de Procesos  Divulgación de los procesos  Proceso de seguimiento y evaluación que incluya la evaluación de la satisfacción del cliente y partes interesadas

https://intep.edu.co/Es/informacionDependencia.php?idDependencia=12&idMenuDependencia=167

https://edeso.gov.co/wp-content/uploads/2018/07/EDESO-Manual-MECI-2014.pdf

https://minciencias.gov.co/quienes_somos/control/control_modelo
https://www.cali.gov.co/planeacion/publicaciones/28957/etapa_1_planeacin_al_diseo_e_implementacin_del_modelo_estndar_de_control_interno_meci_10002005/

MODELO ESTÁNDAR DE CONTROL INTERNO PARA ENTIDADES DEL ESTADO MECI.

Control de Evaluación y Seguimiento

Aspectos que permiten valorar en forma permanente la efectividad del Control Interno de la entidad pública; la eficiencia, eficacia y efectividad de los procesos; el nivel de ejecución de los Planes, Programas y Proyectos, los resultados de la gestión, con el propósito de detectar desviaciones, establecer tendencias y generar recomendaciones para orientar las acciones de mejoramiento de la Organización Pública.
Planes de Mejoramiento

Se caracterizan como aquellas acciones necesarias para corregir las desviaciones encontradas en el Sistema de Control Interno y en la gestión de los procesos, como resultado de la Autoevaluación realizada por cada líder de proceso, de la Auditoría Interna de la Oficina de Control Interno, Auditoría Interna o quien haga sus veces y de las observaciones formales provenientes de los Órganos de Control.

 Herramientas de evaluación definidas para la elaboración del plan de mejoramiento (acciones formuladas con su análisis de causa)  Seguimiento al cumplimiento de las acciones definidas en el plan de mejoramiento (cierre eficaz y verificación de eficiencia).

Auditoría Interna

Este componente busca verificar la existencia, nivel de desarrollo y el grado de efectividad del Control Interno en el cumplimiento de los objetivos de la entidad pública.

 Auditoría Interna  El Informe de auditoría  Informe Anual de Control Interno

Autoevaluación Institucional

Es aquel componente que le permite a cada responsable del proceso, programas y/o proyectos y sus funcionarios medir la efectividad de sus controles y los resultados de la gestión en tiempo real, verificando su capacidad para cumplir las metas y los resultados a su cargo y tomar las medidas correctivas que sean necesarias para el cumplimiento de los objetivos previstos por la entidad

 Actividades de sensibilización a los servidores sobre la cultura de la autoevaluación.  Herramientas de autoevaluación

Planeación y Gestión

Componente Administración del Riesgo
Análisis y Valoración del Riesgo

: El análisis del riesgo busca establecer la probabilidad de ocurrencia del mismo y sus consecuencias; éste último aspecto puede orientar la clasificación del riesgo con el fin de obtener información para establecer el nivel de riesgo y las acciones que se van a implementar

Productos mínimos:

 Análisis del riesgo  Análisis y Valoración del Riesgo  Evaluación de controles existentes  Valoración del riesgo  Controles  Mapa de riesgos de proceso  Mapa de riesgos instituciona

Identificación del Riesgo

Contexto Estratégico

Son las condiciones internas y del entorno, que pueden generar eventos que originan oportunidades o afectan negativamente el cumplimiento de la misión y objetivos de una institución.

 Identificación de los factores internos y externos de riesgo  Riesgos identificados por procesos que puedan afectar el cumplimiento de objetivos de la entidad.

Conjunto de elementos que le permiten a la entidad identificar, evaluar y gestionar aquellos eventos negativos, tanto internos como externos, que puedan afectar o impedir el logro de sus objetivos institucionales

Políticas de Administración del Riesgo

: Opciones para tratar y manejar los riesgos basadas en la valoración de los mismos, permiten tomar decisiones adecuadas y fijar los lineamientos.

 Definición por parte de la alta Dirección de políticas para el manejo de los riesgos  Divulgación del mapa de riesgos institucional y sus políticas

Componente Direccionamiento Estratégico
Políticas de Operación

Este elemento es fundamental para el direccionamiento dado que facilita la ejecución de las operaciones internas a través de guías de acción para la implementación de las estrategias de ejecución de la entidad pública.

 Establecimiento y divulgación de las políticas de operación  Manual de operaciones o su equivalente adoptado y divulgado

Indicadores de Gestión

Son el conjunto de mecanismos necesarios para la evaluación de la gestión de toda entidad pública

 Definición de indicadores de eficiencia y efectividad, que permiten medir y evaluar el avance en la ejecución de los planes, programas y proyectos  Seguimiento de los indicadores  Revisión de la pertinencia y utilidad de los indicadore

Estructura Organizacional

Se considera como aquel aspecto de control que configura integral y articuladamente los cargos, las funciones, las relaciones y los niveles de responsabilidad y autoridad en la entidad pública, para dirigir y ejecutar los procesos y actividades de conformidad con su misión y su función constitucional y legal

 Estructura organizacional de la entidad que facilite la gestión por procesos  Manual de Funciones y Competencias laborales

Conjunto de Elementos de Control que al interrelacionarse establecen el marco de referencia que orienta la entidad pública hacia el cumplimiento de su misión y objetivos institucionales, en procura de alcanzar su visión.

Planes, Programas y Proyectos

Este elemento considera la planeación como un proceso dinámico y sistemático que le permite a las entidades públicas proyectarse a largo, mediano y corto plazo, de modo tal que se planteen una serie de programas, proyectos y actividades con la respectiva asignación de responsabilidades para su ejecución, que le sirvan para cumplir con su misión, visión y objetivos institucionales.

 Planeación la misión y visión institucionales adoptados y divulgados  Objetivos institucionales  Planes, programas y proyectos

Componente Talento Humano
Este componente tiene como propósito establecer los elementos que le permiten a la entidad crear una conciencia de control y un adecuado control a los lineamientos y actividades tendientes al desarrollo del talento humano, influyendo de manera profunda en su planificación, gestión de operaciones y en los procesos de mejoramiento institucional, con base en el marco legal que le es aplicable a la entidad

Desarrollo del Talento Humano

Productos mínimos

 Manual de Funciones y competencias laborales  Plan Institucional de Formación y Capacitación (Anual)  Programa de Inducción y reinducción  Programa de Bienestar (Anual) y Plan de Incentivos (Anual)  Sistema de evaluación del desempeño

Acuerdos, compromisos y protocolos éticos Elemento que busca establecer un estándar de conducta de los servidores al interior de la entidad pública y los principios y valores éticos.

productos minimos:

 Documento con los principios y valores de la entidad.  Acto administrativo que adopta el documento con los principios y valores de la entidad.  Estrategias de socialización permanente de los principios y valores de la entidad

Principios MECI

Es la capacidad institucional de toda entidad pública para interpretar, coordinar, aplicar y evaluar de manera efectiva, eficiente y eficaz la función administrativa que le ha sido asignada por la Constitución, la Ley y sus Reglamentos.
Autocontrol
Es la capacidad institucional para aplicar de manera participativa al interior de las entidades, los métodos y procedimientos establecidos en la normatividad, que permitan el desarrollo e implementación del Sistema de Control Interno bajo un entorno de integridad, eficiencia y transparencia en la actuación pública.
Autogestión
Es la capacidad que ostenta cada servidor público para controlar su trabajo, detectar desviaciones y efectuar correctivos para el adecuado cumplimiento de los resultados que se esperan en el ejercicio de su función, de tal manera que la ejecución de los procesos, actividades y/o tareas bajo su responsabilidad, se desarrollen con fundamento en los principios establecidos en la Constitución Política.

El Modelo Estándar de Control Interno (MECI) que se establece para las entidades del Estado proporciona una estructura para el control a la estrategia, la gestión y la evaluación en las entidades del Estado, cuyo propósito es orientarlas hacia el cumplimiento de sus objetivos institucionales y la contribución de estos a los fines esenciales del Estado.

Roles y respnsabilidades

Comité de Coordinación de Control Interno
cuyas responsabilidades son:

Dar una serie de recomendaciones a seguir para llevar a cabo el proceso de implementación del MECI así como para su fortalecimiento.

Se ocupará de realizar el diagnóstico del estado del Sistema de Control Interno.

El responsable principal en la implementación y fortalecimiento del MECI es el Representante legal de las instituciones, que constituye la denominada Alta Dirección.
Sus principales responsabilidades en la implementación del MECI son:

Encargarse de asignar los recursos necesarios para tal implementación.

Designar a la persona encargada de ser el representante de esta Alta Dirección.

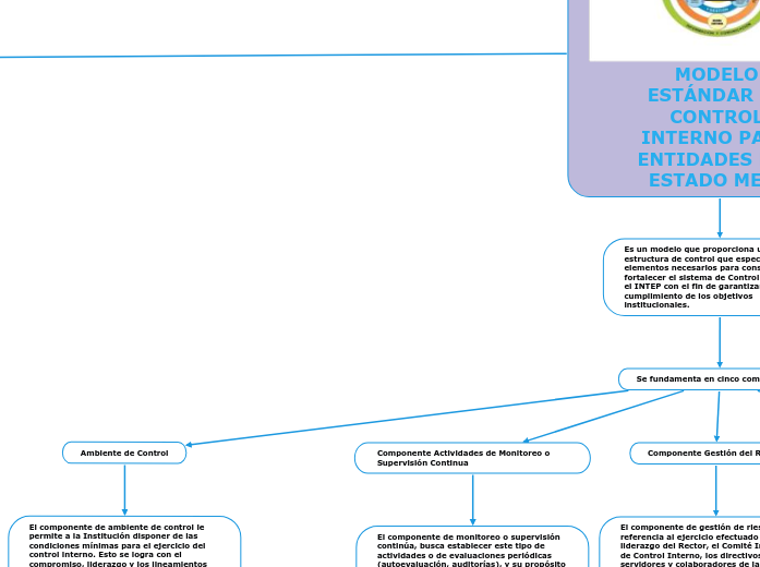
Es un modelo que proporciona una estructura de control que especifica los elementos necesarios para construir y fortalecer el sistema de Control Interno en el INTEP con el fin de garantizar el cumplimiento de los objetivos institucionales.

Se fundamenta en cinco componentes:
Componente Actividades de Control

El componente de actividades de control hace referencia a la implementación de controles, esto es, de los mecanismos para dar tratamiento a los riesgos, así:

Determinar acciones que contribuyan a prevenir y mitigar los riesgos.

Definir controles en materia de TI.

Implementar políticas de operación mediante procedimientos u otros mecanismos que den cuenta de su aplicación en materia de control.

Componente Gestión del Riesgo

El componente de gestión de riesgos hace referencia al ejercicio efectuado bajo el liderazgo del Rector, el Comité Institucional de Control Interno, los directivos, los servidores y colaboradores de la Institución, que permite identificar, evaluar y gestionar eventos potenciales, tanto internos como externos, que puedan afectar el logro de los objetivos institucionales.

Componente Información y Comunicación

El componente de información y comunicación verifica que las políticas, directrices y mecanismos de consecución, captura, procesamiento y generación de datos dentro y en el entorno satisfagan la necesidad de divulgar los resultados, de mostrar mejoras en la gestión administrativa y procurar que la información y la comunicación y de cada proceso sea adecuada a las necesidades específicas de los grupos de valor y grupos de interés.

Acciones que contribuyen

*Obtener, generar y utilizar información relevante y de calidad para apoyar el funcionamiento del control interno. *Comunicar internamente la información requerida para apoyar el funcionamiento del Sistema de Control Interno. *Comunicarse con los grupos de valor, sobre los aspectos claves que afectan el funcionamiento del control interno.

Componente Actividades de Monitoreo o Supervisión Continua

El componente de monitoreo o supervisión continúa, busca establecer este tipo de actividades o de evaluaciones periódicas (autoevaluación, auditorías), y su propósito es valorar: (i) La efectividad del control interno de la entidad pública; (ii) la eficiencia, eficacia y efectividad de los procesos; (iii) el nivel de ejecución de los planes, programas y proyectos; (iv) los resultados de la gestión, con el propósito de detectar desviaciones, establecer tendencias, y generar recomendaciones para orientar las acciones de mejoramiento de la entidad pública.

Ambiente de Control

El componente de ambiente de control le permite a la Institución disponer de las condiciones mínimas para el ejercicio del control interno. Esto se logra con el compromiso, liderazgo y los lineamientos de los Órganos de Gobierno, el Rector y del Comité Institucional de Control Interno.