类别 全部 - documentos - funciones - archivos - agrupaciones

作者:yhan carlos martinez 5 年以前

326

ORDENACIÓN Yolanda

ORDENACIÓN Yolanda

ORDENACIÓN

SISTEMAS DE ORDENACIÓN

Teniendo en cuenta que la ordenación debe hacerse a partir de las series documentales
para efectuar tales propósitos

en los archivos se utilizan varios sistemas de ordenación que materializan la idea de secuencia:

ALFABETICOS

Consiste en la ordenación de los documentos por las letras del alfabeto

onomásticos, toponímicos y temáticos

Temático

Se ordenan las series y subseries documentales por el asunto o tema de su contenido.

Estadísticas, Informes, Informes a organismos de control, Informes de gestión, Informes estadísticos, Ordenes de Pago

Toponímico

Se ordena la serie documental alfabéticamente por nombres de lugares

Este tipo de ordenación puede basarse en el país, el departamento, el municipio, la localidad, el barrio, etc.

Se ordenará por nombres de los departamentos las unidades de conservación que contienen los expedientes de la serie “asistencia técnica” que presta el Ministerio del Interior y de Justicia a las Gobernaciones.

Amazonas

Onomástico

se utiliza para series documentales compuestas por expedientes que permanecen abiertos por lapsos grandes de tiempo

se debe tener en cuenta el siguiente orden: primer apellido, segundo apellido y el nombre al final

ACOSTA LOPEZ, Andrés

NUMERICOS

simples y cronológicos

Cronológico

consiste en colocar un documento detrás del otro

en forma secuencial de acuerdo con la fecha en que la documentación ha sido tramitada

eniendo en cuenta en primer lugar el año, seguido del mes y al final el día

Las unidades documentales simples con ordenación cronológica se presentan en las series, Consecutivo de Correspondencia Despachada

2002, 02, 28

Ordinal

Este sistema de ordenación quizás el más fácil de realizar

consiste en disponer los documentos en forma consecutiva, progresivamente

obedeciendo a la numeración que los identifica

las Cuentas Internas de los usuarios de servicios públicos.

ENERGIA

Cuenta Interna No. 0464304-4

LOS MANUALES DE PROCEDIMIENTOS

El Archivo Central
ubica dichos documentos junto con los demás de la entidad

sin tener en cuenta de cual oficina proceden y mucho menos su contenido

formando lo que en la actualidad se denomina Fondos Acumulados

Estos fondos, producto del desconocimiento de los procesos archivísticos

deben organizarse sometiéndolos a rigurosos análisis y trabajo de campo puntual, que bajo una metodología muy precisa permitan el levantamiento o reconstrucción de los procesos, que conduzcan a la elaboración de la Tabla de Valoración Documental.

Para la organización de estos fondos

en segundo lugar,

reconstruir los trámites que fueron necesarios para el desarrollo de las funciones

lo cual es bastante complicado si se tiene en cuenta que no existieron Manuales de Procedimientos ni flujogramas y tampoco testigos de los procesos

es necesario, en primer lugar

reconstruir las estructuras orgánico-funcionales, las funciones, la legislación y la normatividad que incidieron en la producción documental

Cuando no se han elaborado Manuales de Procedimientos no quiere decir que todo sea un caos.
Puede ocurrir

que los procedimientos se realicen de manera adecuada por costumbre, por copia de otra entidad que los realiza correctamente o por facilidad en su ejecución

Si bien los documentos han sido creados respondiendo a un orden previamente acordado

dicho orden se ha perdido en las propias unidades administrativas

porque no han contado con normas que regulen los manuales de procedimientos

esto ha conllevado --entre otras razones-- a crear grupos de documentos arbitrariamente ordenado,

los cuales son transferidos al Archivo Central en la misma forma, muchas veces sin inventarios y sin identificación que permita su recuperación.

Se denominan Manuales de Procedimientos porque los procesos allí establecidos involucran una serie de actividades y pasos relacionados entre sí
Para evitar la pérdida del Orden Original o para reconstruirlo donde este se ha perdido lo más recomendable es consultar los Manuales de Procedimientos

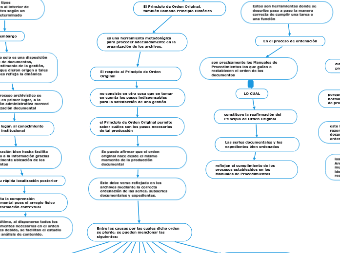
Estos son herramientas donde se describe paso a paso la manera correcta de cumplir una tarea o una función

En el proceso de ordenación

son precisamente los Manuales de Procedimientos los que guían o restablecen el orden de los documentos

LO CUAL

constituye la reafirmación del Principio de Orden Original

Las series documentales y los expedientes bien ordenados

reflejan el cumplimiento de los procesos establecidos en los Manuales de Procedimientos

EL PRINCIPIO DE ORDEN ORIGINAL

se refiere precisamente a la reflexión sobre los hechos o sobre la serie de actividades y pasos relacionados
QUE DEBIRÓN

cumplir para la resolución de un trámite o problema, que a su vez es una reflexión sobre la secuencia en la producción documental

Los documentos no se producen todos de una sola vez sino paulatinamente
según las exigencias del asunto en cuestión o según las etapas por las que va pasando el trámite

Para que se produzcan los documentos es necesario esperar un tiempo prudencial

El Principio de Orden Original, también llamado Principio Histórico

es una herramienta metodológica para proceder adecuadamente en la organización de los archivos.

El respeto al Principio de Orden Original

no consiste en otra cosa que en tomar en cuenta los pasos indispensables para la satisfacción de una gestión

el Principio de Orden Original permite saber cuáles son los pasos necesarios de tal producción

Se puede afirmar que el orden original nace desde el mismo momento de la producción documental

Este debe verse reflejado en los archivos mediante la correcta ordenación de las series, subseries documentales y expedientes.

Entre las causas por las cuales dicho orden se pierde, se pueden mencionar las siguientes:

Organización de archivos basada en la identificación física de unidades de conservación

Uso generalizado y sin ninguna reflexión de los distintos sistemas de ordenación

Falta de herramientas de control tales como Inventarios, Tablas de Retención Documental, Tablas de Valoración Documental

Falta de claridad sobre la diferencia entre documentos sustantivos y documentos facilitativos

Incorrectos procesos de producción y distribución documentales

Agrupación por tipos documentales solicitudes, certificaciones, correspondencia recibida, correspondencia despachada, facturas, constancias

Incorrectas maneras de ubicar los documentos

Interrupción de los trámites

Desconocimiento del trámite para la disposición física de los documentos

Ausencia de manuales de procedimientos

Desconocimiento por parte de los empleados de las funciones propias de cada oficina

EL PROCESO DE ORDENACION

La ordenación es el proceso mediante el cual se da disposición física a los documentos.
la ordenación determina qué documento va primero y cuáles van después

es decir, es el proceso mediante el cual se unen y relacionan las unidades documentales de una serie

así como los tipos documentales al interior de los expedientes según un criterio predeterminado

Sin embargo

la ordenación no solo es una disposición física coherente de documentos, también es el testimonio de la gestión, de los trámites que dieron origen a tales documentos, pues refleja la dinámica administrativa

Con este proceso archivístico se contribuye en primer lugar, a la organización administrativa merced a la organización documental

segundo lugar, al conocimiento histórico institucional

La ordenación bien hecha facilita el acceso a la información gracias a la pertinente ubicación de los documentos

y a su rápida localización posterior

facilita la comprensión documental pues el arreglo físico es información contextual

por último, al disponerse todos los documentos necesarios en el orden que es debido, se facilitan el estudio y los análisis de contenido.

¿DONDE COMEINZA LA ORDENACIÓN?

Se puede decir que la ordenación comienza donde se ha terminado la clasificación es desir se aplica a series documentales.
es cierto que se pueden tener series bien clasificadas, también es cierto que ellas pueden estar desorganizadas internamente.

es decir sin una secuencia determina, sin una relación reciproca de sus partes,

la clasificación se puede entender como un proceso mediante el cual se establecen las diferenciaciones de las agrupaciones documentales.

teniendo en cuenta el principio de procedencia,

la ordenación se puede entender como el proceso mediante el cual se establecen con claridad las relaciones entre los documentos de una serie.

la clasificación relaciona grupos documentales entre sí, en tanto que la ordenación relaciona las unidades documentales simples o complejas entre si y pertenecientes a una misma serie.

¿HASTA DONDE LLEGA LA CLASIFICACIÓN?

La clasificación son los establecimientos de agrupaciones documentales diferenciadas.
este proceso comienza determinando la agrupación documental as grande (fondo)

y finaliza determinando las pequeñas (series documentales y los tipos documentales que la conforman.

el proceso de clasificación procede determinando en primer lugar las unidades administrativas.

y en segundo lugar las funciones que estas deben cumplir.

la clasificación no determina como deben arreglarse los documentos dentro de cada agrupación documental, sencillamente dice cuales son unidad administrativa, cada función y cada serie

PROCESOSO DE ORGANIZACIÓN

De acuerdo con los anteriores planteamientos se puede decir que la organización es un resultado, producto de realizar adecuadamente.
La organización (clasificación y ordenación), no solo se comprueba examinando físicamente los documentos,

esta también se puede y se debe observar o representar en instrumentos de control.

como son

inventarios, tablas de retención documental, tablas de valoración documental.

o en instrumentos de consulta (guías o catálogos).

en primer lugar la clasificación y en seguida la ordenación.

si no se dan los procesos de manera complementaria se puede afirmar que no hay una adecuada organización,

puesto a que se puede tener archivos bien clasificados pero mal ordenados

SON TRES
ORGANIZACIÓN

procesos que, mediante la clasificación y ordenación aplican las conclusiones establecidas en la fase de identificación a la estructura del fondo.

operación archivística realizada dentro del proceso de organización.

en establecer secuencias naturales, cronológicas y/o alfabéticas dentro de las categorías o grupos definidos

CLASIFICACIÓN

Operación archivística que consiste en el establecimiento de las categorías o grupos que reflejan la estructura jerárquica del fondo.

es el primer paso de la organización