类别 全部 - educação - aprendizagem - higiene - nutrição

作者:patrícia Cardoso 4 年以前

440

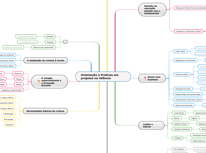
Orientação e Praticas em projetos na infância

orientação e prática na infância

Orientação e Praticas em projetos na infância

Orientação e Praticas em projetos na infância

Type in the name of your organization and press Enter.

Necessidades básicas da criança

Vestuário
Brinquedos
Alimentação
Energia elétrica
Saneamento básico
Acesso á água potável

O estagio supervisionado e a formação docente

The question that investors will ask is How will you turn your forecasts into reality?
Having identified your product or service, and the demand for it in the market, how will you reach that market?

Organizar conhecimento
registra tudo em relatório

Describe exactly what customers will buy, how they will buy it, how it will be provided or delivered, and how it will be supported after purchase.
Think about:

organizar as informações

refletir
sintetizar as ideias

What campaigns are you planning to publicize your product or service? Examples include:

Pratica
ajudar os alunos

List the ways that you can reach your market segments. Examples include:

Observar
conduta do aluno

Add a description of your market research.
What market research have you done to identify the best routes to market for your particular segment?

A adaptação da criança á escola

If you win the investment or support that you need, where will you start?

desenvolvimento afetivo
desenvolvimento infantil
Winnicott ;objetos transicionais

Add the next step.

Adequação do ambiente
noção de identidade

What are the key points in the implementation of your plan? How will you know that you are making real progress?
Think about:

Add a milestone.

Financial requirements

It must be clear to investors what you are asking for, when you need it and when & how it will be repaid - in short, what value they will get for their investment.

Returns and repayments
Return or repayment

Add highlights of the return or repayment plan for investors. Consider:

Purpose
Investment purpose

Add a sum-up of how this investment will be spent. Include:

Schedule
Investment schedule

Add a summary of how much is required and when.

The market

Investors will ask: how well do you know your customers and your market? Your business plan should show that you are targeting your market by well-defined segments and are focused on creating value for customers.

Competitors
Competitor

Add an organization that can compete with you, either now or in the future. Think about all alternatives that the customer may have, including doing nothing or addressing their problem in a completely different way.

Strategies

Strategy

How will you compete effectively?
Add an element of your competitive strategy. Think about:

Weaknesses

Weakness

What do the competitors do that is less attractive than your product or service?
Do they have:

Strengths

Strength

What do the competitors do that is more attractive than your product or service?
Do they have:

Product or service

Describe the competing product or service

Customers
Customer segment

Who are your customers? Add a target customer segment. Groupings might include:

Solutions

What solutions are you offering for customers in this segment? What value do you create for them?
Add a solution.

Needs

What are the needs and interests of the customers in this segment? What do they value? How do they select their purchases?
Add a customer need.

Pain points

What problems and pain points do the customers in this segment face?
Add a pain point.

Profile

What is the characteristic of the customers in this segment?
How do you identify your potential customers?
Add a characteristic of the future customer.

Segment size

Size

What is the estimated size and value of this segment?
What proportion of the segment is potential customer for you, taking into account competitors, market maturity and demand?

Market position
About your market position

What market position are you aiming at?

Think about:

The industry
About the industry

Add some key points about the industry you are working in.

Cuidar e Educar

Describe the vision and the opportunity that the plan is based on.
The investor's question you answer here is Where are you headed, and why?

Proteção
Observação do crescimento ( altura/peso)
Prevenção de acidentes
Aspectos biológicos
Nutrição

Where do you want to be in 5 years?
Where would you like to be in terms of:

conforto ;roupas, sono e repouso

Aspectos físicos
Aspectos afetivos-emocionais

Add a key point about your strategy.

How does this opportunity...

Educar
Higiene

Where do you want to be in 12 months? Where would you like to be in terms of:

Higiene do ambiente

crescimento
desenvolvimento

Add a key point about the opportunity that you are pursuing.

aprendizagem

About your business

Provide your investors with a clear picture of your business: how it is structured, who owns it, who runs it, and how it is doing so far?

Values and principles
Value or principle

Add some information about the values and principles of your company.

Achievements and track record
Achievement

Add some information about your successes and achievements. Think about:

Relationships and partnerships
Relationship

Add some information about important partnerships. Think about:

Management team
Key team member

Who are the key members of your management team, and what are their skills and experience?

Financial status
Your credit history

Summarize the record of your credit history.

Current business levels

Add some information about your current profitability.
For example:

Your investment

Add some information about the current shareholding.
How much have the current owners invested in the business?

Financial structure

Add some information about the capital finance situation at your company.

Regulatory environment
Regulatory condition

Add some information about the regulatory environment that affects your company. Apart from company law, what other regulations apply to your sector? Consider:

Legal status
Governance

Add some information about the governance of your organization.

What is the legal status of your organization? Are you a sole trader, a limited company with shareholders, or a non-profit?

Relação da educação infantil com o fundamental

Although the executive summary appears first in the document, it is easier to complete it last, when you can summarise and prioritize the key points in your plan.

Avaliação na Educação Infantil
Apropriação do conhecimento
Potencias

Necessidades

Interesses

Expressões

Desenvolvimento físico, motor

List the financial aid and other support that you are seeking, so that you can take advantage of this opportunity.

Educação infantil /Ensino fundamental
As brincadeiras
Os jogos
A interação
As atividades lúdicas

Briefly summarise the opportunity that your plan describes, and why it is strategic for your company.

fundamental
Médio

Add short descriptions of the key products and services which bring your mission to life and are making it happen.

Básico

Ensino básico
Ensino infantil

Summarise the value and the difference that your organization aims to create. Mission statements are more useful if they describe the difference that you want to make to your customer's lives, rather than what you want to achieve personally. Your mission statement should directly influence strategic decisions.

Statement of confidentiality

Your business plan is a commercially sensitive document and you may wish to add a confidentiality statement (or non-disclosure agreement) at the front of the document.
Type in or attach your statement of confidentiality

Confidentiality document