类别 全部 - sociedad - voluntad - igualdad - democracia

作者:Alexandra Charloth 6 年以前

277

Para alcanzar unas posibilidades y condiciones que no tiene el ser humano en su estado natural

Para alcanzar unas posibilidades y condiciones que no tiene el ser humano en su estado natural

Para alcanzar unas posibilidades y condiciones que no tiene el ser humano en su estado natural

El hombre es un ser social, y la democracia es la forma de gobierno en la cual es el pueblo el que toma las decisiones

Mientras que varios hombres reunidos se consideran como un solo cuerpo, no tienen más que una sola voluntad general que se refiere a la conservación común y al bienestar general.
ROUSSEAU, Jean Jacques. Op. Cit., p. 139
la democracia no es la mera registración del consenso de una mayoría sobre los representantes a elegir o las decisiones a tomar: es, antes que nada, la posibilidad efectiva de consentir y disentir, y entonces también la efectiva posibilidad de la formación de opiniones discordantes acerca de los representantes a elegir y de las decisiones a tomar.
Diciotti, Enrico, 2011: "Democrazia e liberalismo in Bobbio". Teoria Politica, a. 1, pp. 57
La democracia es la idea de una forma de Estado o de Sociedad en la que la voluntad colectiva, o más exactamente, el orden social, resulta engendrado por los sujetos a él, esto es por el pueblo. Democracia significa identidad de dirigentes y dirigidos, del sujeto y objeto del poder del Estado, y gobierno del pueblo por el pueblo.
Hans Kelsen, Esencia y valor de la democracia. 1934., Página 25

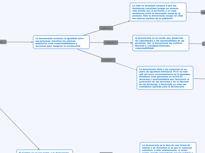
La democracia reconoce la igualdad entre las personas, mientras las mismas adquieren unas responsabilidades y derechos para asegurar la convivencia.

La democracia sitúa a las personas en un plano de igualdad intrínseca. Pero va más allá del mero reconocimiento de la igualdad. Establece unas garantías en forma de derechos y oportunidades que favorecen la protección de los intereses y de la libertad de las personas, y desarrolla en ellas las cualidades óptimas para la democracia
la democracia es un medio que desarrolla las capacidades y las oportunidades de las personas. Así, la democracia les confiere libertad y, consiguientemente, responsabilidad.
GREEN T.H Lecturas sobre los principios de la obligación política (1895)
La vida en sociedad conduce a que las decisiones colectivas tengan un alcance más amplio que el personal; y en esas decisiones entra la dimensión social de la persona. Sólo la democracia recoge en ellas los valores sociales de la población
ROBERT A. DAHL, La democracia y sus críticos(Barcelona, Paidós, 1992)

El estado natural es anarquía que conlleva a la injusticia y a la ausencia de propiedad, las personas se apoderan de derechos y niegan los deberes.

Es la manifestación del deseo y poder individual donde impera el egoísmo y la conservación. En el derecho natural, no interviene la razón si no el deseo y la necesidad, en este estado de naturaleza hay derechos, pero no deberes.
SPINOZA ''tratado teologico-politico'', BARCELONA. 2002 Página 170
es manifiesto que durante el tiempo en que los hombres viven sin un poder común que los atemorice a todos, se hallan en la condición o estado que se denomina guerra; una guerra tal que es la de todos contra todos
Hobbes, Thomas (Inglaterra, 1588-1679), Leviatán, Cap. XIII, De la condición natural del género humano en lo que concierne a su felicidad y su miseria
El estado natural es un estado puramente instintivo
ROUSSEAU, J. J. Contrat Social, París, edit. Beaulavon, 1865 (traducción en castellano en Selecciones Austral, Espasa-Calpe, S. A., Madrid, 1975) París, Alcam, 1896