类别 全部 - motor - proyecto - diagnóstico - conexiones

作者:David Gallardo 2 年以前

411

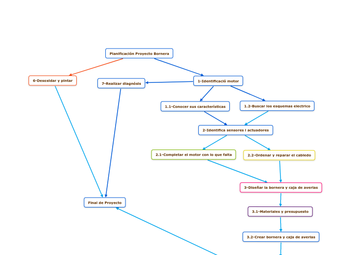
Planificación Proyecto Bornera

Planificación Proyecto Bornera

5-Ejecutar cierre del motor

4-Ejecutar conexiones

3.2-Crear bornera y caja de averias

3.1-Materiales y presupuesto

3-Diseñar la bornera y caja de averias

2.2-Ordenar y reparar el cabledo

2.1-Completar el motor con lo que falta

Planificación Proyecto Bornera

6-Desoxidar y pintar

1-Identificació motor

1.2-Buscar los esquemas electrico
7-Realizar diagnósis
Final de Proyecto
1.1-Conocer sus características
2-Identifica sensores i actuadores