类别 全部 - educação - autonomia - independência - sustentabilidade

作者:Magno Viana Dourado Matos 4 年以前

2788

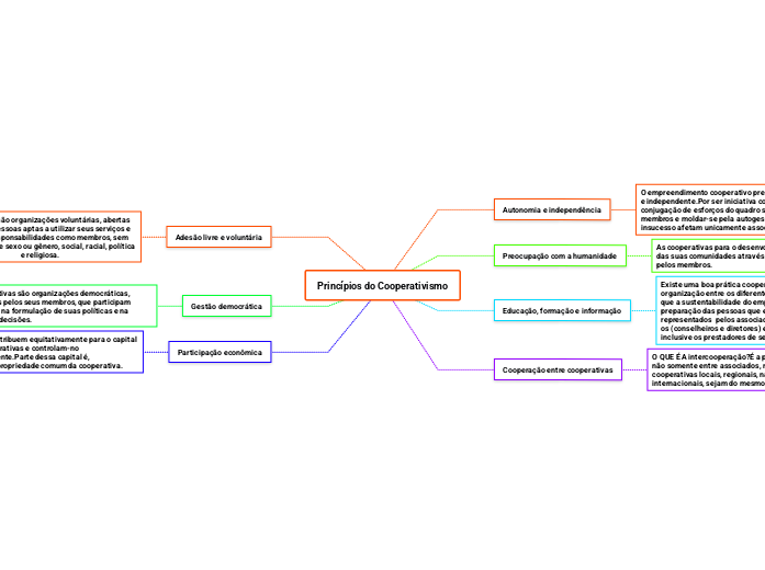
Princípios do Cooperativismo

Princípios do Cooperativismo

Princípios do Cooperativismo

Irregular verbs are verbs which do not follow normal rules for conjugation.

Participação econômica

Os membro contribuem equitativamente para o capital das suas cooperativas e controlam-no democraticamente.Parte dessa capital é, normalmente, propriedade comum da cooperativa.

Gestão democrática

As cooperativas são organizações democráticas, controladas pelos seus membros, que participam ativamente na formulação de suas políticas e na tomada de decisões.

Adesão livre e voluntária

Cooperativas são organizações voluntárias, abertas pra todas as pessoas aptas a utilizar seus serviços e assumir as responsabilidades como membros, sem discriminação de sexo ou gênero, social, racial, política e religiosa.

Cooperação entre cooperativas

O QUE É A intercooperação?É a parceria e ajuda mútua não somente entre associados, mas também entre as cooperativas locais, regionais, nacionais ou internacionais, sejam do mesmo ramo.

Educação, formação e informação

Existe uma boa prática cooperativista, com sua organização entre os diferentes públicos fazendo com que a sustentabilidade do empreendimento obtenha a preparação das pessoas que estão como representados pelos associados, dirigentes que são os (conselheiros e diretores) e demais colaboradores, inclusive os prestadores de serviço terceirizados.

Preocupação com a humanidade

As cooperativas para o desenvolvimento sustentado das suas comunidades através de políticas aprovadas pelos membros.

Discuss the meaning then write sentences with the examples!

Autonomia e independência

O empreendimento cooperativo precisa ser autônomo e independente.Por ser iniciativa concebida pela conjugação de esforços do quadro social, ou seja, os membros e moldar-se pela autogestão o sucesso ou insucesso afetam unicamente associados.