类别 全部 - personalidad - sumisión - convenciones - jerarquías

作者:GINGER MARISOL SANCHEZ LUNA 4 年以前

282

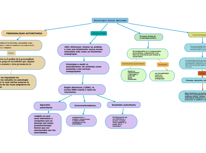
Psicología Social Aplicada

Psicología Social Aplicada

Psicología Social Aplicada

Procesos duales de la ideología política.

Se fundamenta en 2 componentes primordiales, subyacentes a los tipos de reacciones que evalúa la escala.lítica.
Explica el comportamiento del sujeto a partir del grado intergrupal.
se conceptualiza como un fenómeno endogrupal

1891 Altemeyer retomo su análisis y creo una totalmente nueva escala entendida este como un fenómeno endogrupal.

Orientada a medir el autoritarismo, Se entiende como sumisión a las normas endogrúpales
Según Altemeyer (1996), la escala RWA evalúa 3 tipos de reacciones.

Sumisión autoritaria

Predisposición de los individuos o grupos a juzgar como legitimo el poder de la autoridad .

Agresión autoritaria

religión en que esos individuos o conjuntos que se desvían del orden predeterminado tienen que ser sancionados por las autoridades.

Convensionalismo.

predisposición a auxiliar a convenciones y reglas sociales aprobadas por las autoridades.

Teoría de la dominancia social.

Esta teoría propone que todas las sociedades humanas se estructuran en sistemas basados en jerarquías.
Se caracteriza por tener un costo más positivo, tiene un más grande poder político desempeña más predominación y disfrutar de un estatus social más alto y de un acenso más simple a los recursos relevantes.

Vivienda, educación, salud, entre otros.

Esta orientación a la dominancia tiene su origen en la asentimiento de una secuencia de creencias míticas, (valores, reacciones, estereotipos atribuciones e ideologías). Que promueven el equilibrio o de equidad social.

PERSONALIDAD AUTORITARIA

Se centró en el análisis de la doctrina, entendida como opiniones, reacciones y valores relativos a la esfera de lo político, económico y religioso.
Además se centró en el análisis de la personalidad, considerada, un grupo de necesidades que, algunas veces, albergan armonía y otras permanecen en problema.

Esta teoría ha impulsado ha impulsado los estudios en psicología política, por lo cual ciertos autores la piensan una de las rocas angulares de la disciplina.