类别 全部 - educación - felicidad - dignidad

作者:Kimberly Villarruel 5 年以前

1682

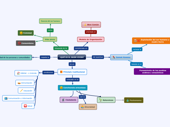
¿QUÉ ES EL BUEN VIVIR?

¿QUÉ ES EL BUEN VIVIR?

Naturaleza

Pachamama

Ciudadanía

Diversidad

¿QUÉ ES EL BUEN VIVIR?

Sumak Kawsay

Explotación del ser humano y de la madre tierra
Pensamiento de los pueblos andinos y amazónicos

Modelo de Organización

Bien Común

Vida plena

Consumismo
Felicidad
Esencia del ser humano

Dignidad de las personas y comunidades

Principio Costitucional

Hábitat y vivienda
Salud
Comunicación e información
Educación
Alimentación
Convivencia armoniosa
Imagen1Imagen1
Imagen2Imagen2