类别 全部 - lavado - riesgo - terrorismo - capacitación

作者:jonathan castañeda 4 年以前

276

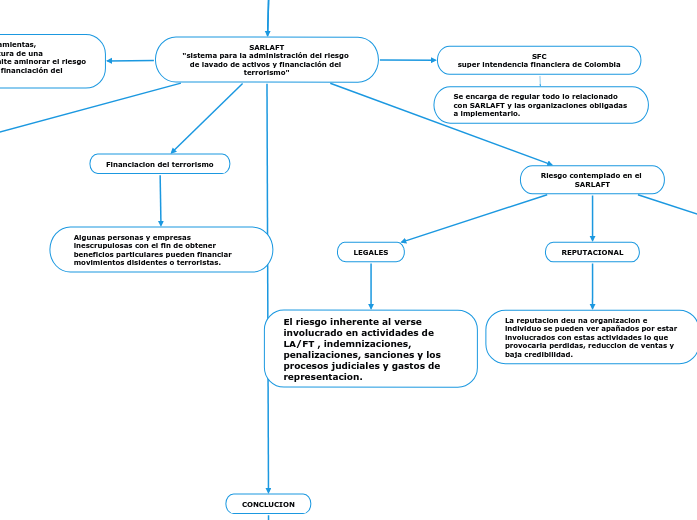
SARLAFT "sistema para la administración del riesgo de lavado de activos y financiación del terrorismo"

SARLAFT

SARLAFT "sistema para la administración del riesgo de lavado de activos y financiación del terrorismo"

CONCLUCION

Desde la llegada del sarlaft a colombia se ha reducido exponencialmente la practica del la/ft , por ende la reputacion de nuestras organizaciones y del pais como tal ha incrementado permitiendo la inversion extrangera y desarrollo economico . por otro lado tambien se reducen las acciones de terrorismo, contrabando, narcotrafico e intentos de ingreso de capital irregular a nuestro pais.

ELEMENTOS FUNDAMENTALES

CAPACITACION
DIVULGACION DE INFORMACION
ORGANOS DE CONTROL
PLATAFORMA TECNOLOGICA
ESTRUCTURA ORGANIZACIONAL
PROCEDIMIENTOS
POLITICAS

Riesgo contemplado en el SARLAFT

CONTAGIO
Nos podemos ver involucrados indirectamente si uno de nuestros proveedores , clientes, o filiales se encuentra en actividades del LA/FT por eso hay que implementar el sistema para estudiar adecuadamente todos los actores dentro de nuestra organizacion.
REPUTACIONAL
La reputacion deu na organizacion e individuo se pueden ver apañados por estar involucrados con estas actividades lo que provocaria perdidas, reduccion de ventas y baja credibilidad.
LEGALES
El riesgo inherente al verse involucrado en actividades de LA/FT , indemnizaciones, penalizaciones, sanciones y los procesos judiciales y gastos de representacion.

Financiacion del terrorismo

Algunas personas y empresas inescrupulosas con el fin de obtener beneficios particulares pueden financiar movimientos disidentes o terroristas.

Lavado de activos

Practica deshonesta mediante la cual utilizando el sistema financiero se encubren los dineros recibidos por actividades ilegales soportándolos como ingresos ordinarios de comercio o transacciones legales.
Actividades ilícitas

Robo al erario y desfalco

Evasion de impuestos

Extorcion

Secuestro

Narcotrafico

SFC super intendencia financiera de Colombia

Se encarga de regular todo lo relacionado con SARLAFT y las organizaciones obligadas a implementarlo.

Es el conjunto de herramientas, conocimientos, estructura de una organización que permite aminorar el riesgo de lavado de activos y financiación del terrorismo.