类别 全部 - replicação - enzimas - rna - cromossomos

作者:Leticia Roriz 4 年以前

394

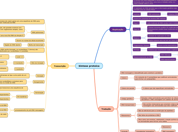
Síntese proteica

Síntese proteica

Síntese proteica

Transcrição

processamento do pré-RNA mensageiro
Separação de íntrons ou sequências de lixo e conexão do resto das sequências boas
adição de uma cauda poli-A o final do RNA
Adição de um cap 5' ao início do RNA
Em bactérias

Rho-independentes

Rho-dependentes

Ocorre quando a polimerase transcreve uma sequência de DNA chamada terminador
A RNA polimerase irá capturar nucleotídeos e encaixar para substituir a adenina por timina no molde de DNA
Ocorre quando a RNA polimerase se liga a uma parte de um gene chamado promotor
Sítio da iniciação
A justante

Nucleotídeos que vem após o encaixe marcados com números positivos

A montante

Nucleotídeos que vem antes do encaixe e recebem números negativos

Local +1

Posição do DNA onde o primeiro nucleotídeo do RNA é transcrito

No RNA recém-formado, os nucleotídeos T (timina) são substituídos por nucleotídeos U (uracilda)
Bolha de transcrição
Região do DNA aberto
Ocorre no núcleo da célula eucarionte
RNA polimerase
Sempre constrói uma nova fita RNA da direção 5'
A enzima principal de transcrição, são grandes enzimas com múltiplas subunidades, mesmo em organismos simples, como bactérias
processo de copiar genes em uma sequência de DNA para fazer moléculas de RNA

Tradução

Terminação
Ocorre quando um códon de RNA mensageiro entra no sítio A
Alongamento
Se dá no sentido 5' 3'
Iniciação
Ingredientes necessários

RNA mensageiro

Ribossomo

Ribossomos
Atua como uma enzima, catalisando a reação química que une os aminoácidos para formar uma cadeia
São feitos de proteínas e RNA
São as estruturas para a construção de peptídeos
RNA transportador
São pontes moleculares que conectam códons de RNA mensageiro aos aminoácidos que eles codificam
Código genético
Relações códon-aminoácido que permitem às células decodificar o RNA mensageiro em cadeias de aminoácidos
Códons de parada
3 códons que não especificam aminoácidos

UGA

UAG

UAA

Códons
Um conjunto de 3 nucleotídeos que codificam aminoácidos para formar um polipeptídeo
RNA mensageiro é decodificado para construir a proteína

Replicação

Desenovelamento do DNA
DNA topoisomerase

Tiram a tensão

DNA Helicase

Quebra pontes de H

Primase
Proteína que reconhecerá onde o replicon se inicia
Fragomentos Okasaki
Ocorre na fita descontínua
Réplicon
Replica apenas uma vez em um único ciclo S
Unidade de replicação do DNA
Fase G2
Células humanas contêm 92 moléculas de DNA, um dos 46 cromossomos contém duas moléculas de DNA (cromátides irmãs)
Fase S
cada molécula de DNA produz outra molécula idêntica a ela
Ocorre em presença da enzima DNA helicase
enzimas
DNA polimerase

Sintetiza DNA a partir de seus precursores

A replicação do DNA permite que a informação genética seja passada para as células filhas
A fita de DNA será separadas e novos nucleotídeos entrarão, formando duas novas fitas, uma nova e metade velha, e a outra metade velha e nova.