类别 全部 - dispositivos - ambiental - político - contaminantes

作者:Martin Rios 5 年以前

241

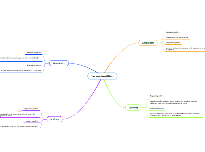
tecnocientífico

tecnocientífico

tecnocientífico

político

Ayudan a los científicos a dar los beneficios tecnológicos
el hombre ha investigado cada vez más profundo sobre las relaciones ecológicas naturales.
Subtopic

Económico

El avance de los dispositivos y las compras digitales
El precio de los dispositivos nuevos, ya que van aumentando de valor.

Cultural

Algunos aparatos producen contaminantes asi como también pueden llegar a sustituir a empleados
Las tecnologías pueden hacer mucho ser una herramienta cada vez más indispensable para la humnidad
Impacto positivo

Ambiental

contaminantes químicos de toda sustancias orgánica e inorgánica
Impacto negativo
materialización de lo digital
Impacto Positivo