类别 全部 - políticas - sociedad - democratización - desarrollo

作者:cesar cesar 5 年以前

463

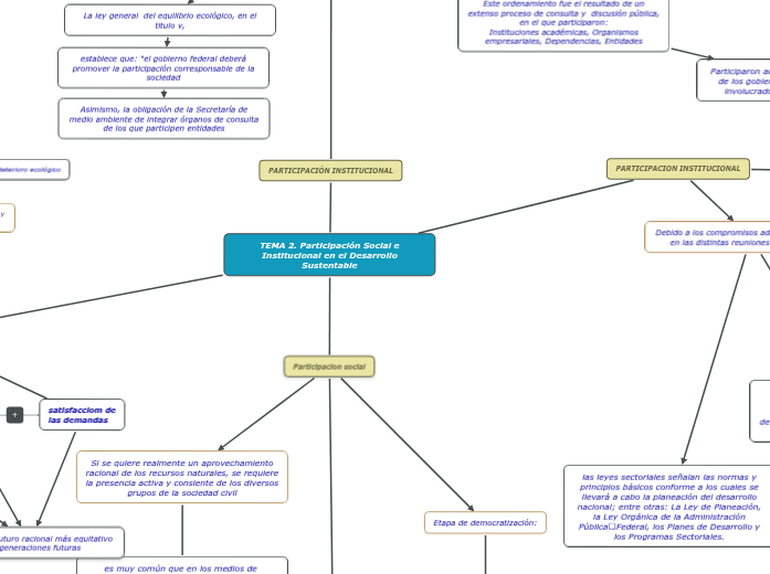
TEMA 2. Participación Social e Institucional en el Desarrollo Sustentable

TEMA 2. Participación Social e Institucional en el Desarrollo Sustentable

Construir un futuro racional más equitativo para generaciones futuras

TEMA 2. Participación Social e Institucional en el Desarrollo Sustentable

PARTICIPACIÓN INSTITUCIONAL

La participación social fue determinante en la elaboración de la Ley General del Equilibrio Ecológico y la Protección al Ambiente.
La ley general del equilibrio ecológico, en el titulo v,

establece que: “el gobierno federal deberá promover la participación corresponsable de la sociedad

Asimismo, la obligación de la Secretaría de medio ambiente de integrar órganos de consulta de los que participen entidades

Este ordenamiento fue el resultado de un extenso proceso de consulta y  discusión pública, en el que participaron: Instituciones académicas, Organismos empresariales, Dependencias, Entidades

Este ordenamiento legal se contempla con amplitud la participación ciudadana en las políticas sobre el medio ambiente.

Participaron activamente los representantes de los gobiernos estatales y municipales involucrados en la gestión ambiental.

PARTICIPACION INSTITUCIONAL

Debido a los compromisos adquiridos por México en las distintas reuniones internacionales
las leyes sectoriales señalan las normas y principios básicos conforme a los cuales se llevará a cabo la planeación del desarrollo nacional; entre otras: La Ley de Planeación, la Ley Orgánica de la Administración Pública Federal, los Planes de Desarrollo y los Programas Sectoriales.
Esto implica que, mediante la participación de los diversos sectores sociales, se recogerán las aspiraciones y demandas de la sociedad para incorporarlas a los planes y programas de desarrollo.
fue necesario que en la Constitución Política de los México se estableciera la obligación del Estado de organizar el sistema de planeación democrática del desarrollo nacional
En México se publico la Ley General de Equilibrio Ecológico y Protección Ambiental en 1988.
El gran daño que se presentaba en los mares.

La mala calidad del aire en las principales ciudades

Los principales ríos del país estaba entre los mas contaminados del mundo

Participacion social

Los resultados o avances de la participación social en las políticas publicas en México han provocado un proceso muy heterogéneo, debido a la gran diversidad de organizaciones. Otro factor, es la gran diferencia geográfica y sectorial del país.
Etapa de democratización:
El siglo XXI, permitiendo el surgimiento de innumerables grupos sociales que se constituyen para gestionar y realizar programas de desarrollo, de difusión, de capacitación y de investigación
Si se quiere realmente un aprovechamiento racional de los recursos naturales, se requiere la presencia activa y consiente de los diversos grupos de la sociedad civil
es muy común que en los medios de  comunicación aparezcan diversos grupos sociales manifestándose en contra de proyectos de supuesto desarrollo económico y de impactos sociales significativos.

Las tendencias del desarrollosustentable

Aprovechamiento sustentable de los recursos naturales y la restauración y protección del medio ambiente
Participación corresponsable de todos los sectores de la sociedad
Desarrollo económico equitativo y suficiente para una población
Permite frenar el deterioro ecológico
¿Qué BUSCA EL DESARROLLO SUSTENTABLE?
Hacer compatible la satisfacción de las necesidades y aspiraciones sociales

El mantenimiento de los equilibrios biofísicos y sociales

desarrollo propio actual a futuro

utilización de recursos
satisfacciom de las demandas
Desarrollo económico
Desarrollo sustentable