类别 全部 - psicología - seguridad - inferioridad - vida

作者:andrea meza 2 年以前

211

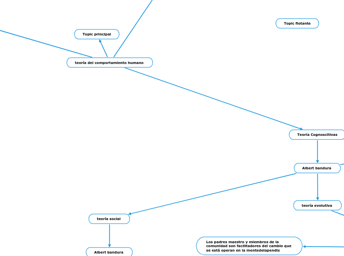
teoría del comportamiento humano

teoría del comportamiento humano

Topic flotante

teoría del comportamiento humano

Topic principal

Teoría conductista

El conductismo desarrollado por los teóricos del aprendizaje. el creador del condicionamiento clásico fue Iván Pavlov, introducción el concepto de reflejo condicionado como unidad elementaldelanálisis
Subtopic
Watson definió la psicología como una ciencia natural ,cuyo objetivo es describir,predecir y controlarlaconducta
El concepto estructurado planeado por hull, en el modelo E-R sostiene que lo estímulo llega a conectarse a la respuesta para formar la razón E-R a partir de esa asociación entre estímulo y respuesta se establecen los denominadoshábitos

Lo Skinner su obra la conducta de los organismos, describe la conductaoperante

Conceptos básicos del conductismo estímulo respuesta condicionamiento refuerzocastigo

Watson es el llamado el padre del conductismo

Teoría psicoanalíticas

Alfred aldler
Aldler plantea la teoría de la personalidad un sistema de la psicología individual.se centra en la seguridad del ser humano, en su conciencia y sus fuerzas sociales.

Según Adler todos nacemos con un sentimiento de inferioridad ,causado por que al hacer somos indefenso y dependemos de otros ; este sentimiento nos motiva superarnos completamente con el sentimiento de superioridad o perfección, el cual es el fin último del ser humano.

Sin embrago, cuando uno no es capaz de compensar los sentimientos de inferioridad se genera el complejo de inferioridad ( incapacidad para afrontar los problemas de la l vida ); por otro lado, cuando la retribución es excesiva, se forma el complejo de superioridad

Según adler los estilos de vida ,existen cuatro tipos básicos :del tipo dominante o controlador, muestra una actitud autoritaria,sin consideración hacia los demás,llegan a convertirse en delincuentes o psicópatas, en menor grado sólo drogadictos ,alcohólicos ;el tipo inclinado a recibir el más común es dependiente de otra; espera recibir no dar .

El tipo evasivo no hace frente a los problemas,no arriesga,pasa por alto las dificultades por miedo a fracasar; el tipo socialmente útil, los anteriores estilos de vida no son útiles a la sociedad, este es cambio,es tolerante con las personas, busca ayuda a otros y se desarrolla dentro de las estatus social.estos cuatro estilos de vida a su vez son determinado por el orden de nacimiento.

El orden de nacimiento: los primogénitos,son lo engreídos que sufrirán destronó por sus hermanos, al principio reciben mayor atención por sus padres, sobre protegen a sus hermanos y si no superan su destronó son proclives a problemas posteriores ,los segundos, son los hijos a quien les da igual lo que suceda con ellos, no han sido destronando ni sin los más engreídos;

Los últimos hijos, son los engreídos consentidos hiperactivos,puestos que no aprenden hacer sólo sus cosas sino que tienen a sus hermanos, les cuesta adaptarse a la vida adulta; el hijo único, nunca pierde la supremacía, son pegados a mamá pueden sufrir de mamitis,les cuesta compartir y competir con otras personas en casa siempre tuvieron todo para ellos solo, además de seregocéntrico.

Sigmund Freud
Freud , propuso los niveles de la mente, que dividió en dos: consciente e inconsciente.Dividiendo también este último en :consciente, pre consciente e inconsciente Propiamente dicho .

Según Freud, en el lado consciente se encuentra todo aquel acto premeditado y del cual se tiene conocimiento

los sustratos de la meten : el ello lo que quiero el yo o ego: lo que puedo el super yo

La dinámicas de la personalidad dentro de la cual se expresan los impulsos el sexo tantos agresivos el libido impulso :sexual ímpetu cantidad de fuerza ejercida objetivo: búsqueda de placer objeto medio con el cual se busca la satisfacción del objetivo ansiedad.

Sin duda uno de los más importante aporte de la teoría freudiana enviado son los Mecanismos de defensa, entre los cuales hayamos : reprensión : intentar enviar recuerdos al inconsciente ya que son traumáticos o no concuerdan con el súperego Formación recreativa pensar algo y decir exactamente lo contrario puedo quedar bien o cumplir con las expectativas del Super ego desplazamiento:redirigir los impulsos de una persona o cosas así ahora para evitar a emitir el impulso original

Fijación quedarse atrapada atascada en una etapa del desarrollo regresión regresar a una etapa del desarrollo ya superada por motivos de estrésoansiedad

Etapas del desarrollo: periodo infantil fase oral momento de lactancia en el cual se encuentra el placer en el pecho de la madre.fase Anal : Se da el control de esfínteres,al hacerlo se encuentra el placer. fase fálica :esta fase se dan los complejo de Edipo tanto masculinocomofemenino

Teoría Cognoscitivas

Albert bandura
teoríacognitiva

David ausubel

Se basa en los procesos del prevención transformación almacenamiento y su uso de la información en voz delacogniciones

La comprensión del concepto principio e ideas se lo voy a través del razonamientodeductivo

El factor más importante que influye en el aprendizaje es lo que elalumnoyasabe

teoría evolutiva

Jean Piaget

El aprendizaje como adaptación

Equilibración

Mediante la asimilación y la acomodación somos capaces de restaurar cognitivamente nuestroaprendizaje

Acomodación

Involucrar una modificación en la organización presente es respuesta a las exigenciasdelmedio

Asimilación

Los padres maestro y miembros de la comunidad son facilitadores del cambio que se está operan en la mentedelapendis

El aprendizaje es el agente que en última instancia instancia es el motor de su propioaprendizaje

teoría social

Propuso que la aprendizaje es un proceso conectivo que tiene lugar en unContextosocial

Aprendizaje y refuerzo

ambiente

Para que exista una sociedad tiene que haber un contexto.un espacio en el que existan todossusmiembros

Factor cognitivo

El aprendizaje no es un sujeto pasivo, sino que participa participan activamente en el proceso e incluso espera cosas en esta etapadeformación