类别 全部 - territorio - geografia - geopolitica - poder

作者:Valentina Brest 2 年以前

200

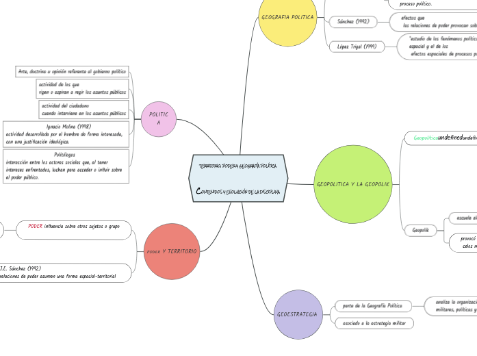
TERRITORIO, PODER Y GEOGRAFÍA POLÍTICA.CONTENIDOS Y EVOLUCIÓN DE LA DISCIPLINA.

TERRITORIO, PODER Y GEOGRAFÍA POLÍTICA.CONTENIDOS Y EVOLUCIÓN DE LA DISCIPLINA.

TERRITORIO, PODER Y GEOGRAFÍA POLÍTICA. CONTENIDOS Y EVOLUCIÓN DE LA DISCIPLINA.

PODER Y TERRITORIO

J.E. Sánchez (1992) relaciones de poder asumen una forma espacial-territorial
3.la consideración de la localización de las fuerzas de decisión en su relación con la organización del espacio
2. la consideración del dominio del espacio por los grupos sociales
1. necesidad de que exista una coherencia entre relaciones de poder y articulación del espacio
PODER influencia sobre otros sujetos o grupo
es político cuando se ejerce en un marco donde la coerción es legítima

El Estado es la institución que aspira a monopolizar el poder político que

POLITICA

Politólogos interacción entre los actores sociales que, al tener intereses enfrentados, luchan para acceder o influir sobre el poder público.
Ignacio Molina (1998) actividad desarrollada por el hombre de forma interesada, con una justificación ideológica.
actividad del ciudadano cuando interviene en los asuntos públicos
actividad de los que rigen o aspiran a regir los asuntos públicos
Arte, doctrina u opinión referente al gobierno político

GEOESTRATEGIA

asociado a la estrategia militar
parte de la Geografía Política
analiza la organización en el espacio de las fuerzas militares, políticas y económicas.

GEOPOLITICA Y LA GEOPOLIK

Geopolik
provocó celos muchos científicos hacia la Geopolítica.
escuela alemana de geopolítica,

estudios fueron la base y justificación de las actuaciones político-militares del III Reich.

Geopolítica

Geopolitica y Geografia Politica

La 2° conjunto de propuestas teóricas y conceptuales.

La 1° -ámbito anglosajón especie de geografía política aplicada -geógrafos franceses, una "geografía del conflicto"

Rudolf Kjellen

dinámica política de afianzamiento y expansión territorial de los Estados.

lebensraum o "espacio vital".

estudios geopolíticos se dedican a describir y analizar asuntos internacionales de modo algo más "aséptico".

Ignacio Molina

analiza las relaciones que se establecen entre el territorio y la política.

"escuela pitologa",surgida en el período de entreguerras

GEOGRAFIA POLITICA

López Trigal (1999)
"estudio de los fenómenos políticos en su contexto espacial y el de los efectos espaciales de procesos políticos".
Sánchez (1992)
efectos que las relaciones de poder provocan sobre el territorio.
Sanguin (1981)
Es el análisis de las consecuencias espaciales del proceso político.
"relaciones entre los factores geográficos y las entidades políticas."