类别 全部 - jornada

作者:andrea fernandez 7 年以前

320

tipus de contracte

tipus de contracte

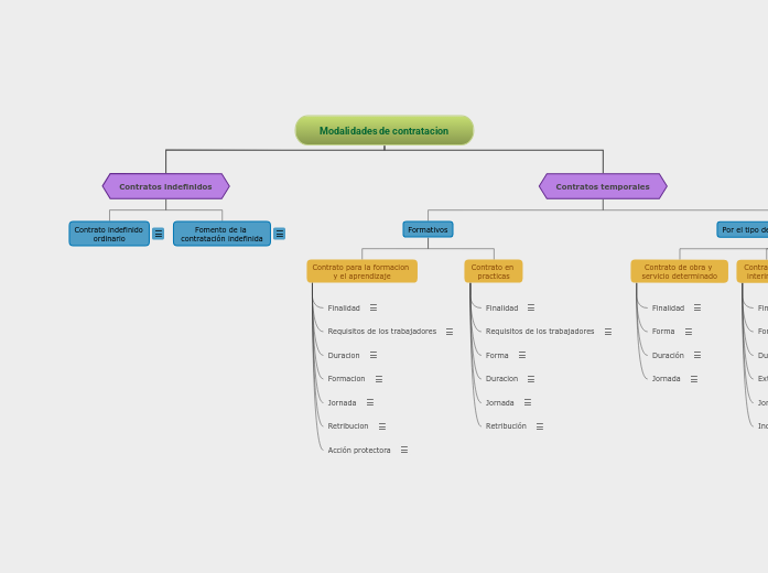
SEGONS LA TEMPORALITAT

Contractes temporals causals: existeix una causa que determini la seva temporlitat. DURADA DETERMINADA: - per obra o servei determinat. -eventual per cirumpstàncies de producció. - iterinitat.

EXPEMPLES: - servei determinat de manteniment. - Dies festius de producció elevada. -Suplir una baixa.

contractes de formatius: pràctica dels coneixements adquirits, aparetentatge d'una professió o ofici.

EXEMPLES: -Practiques escola.

contractes indefinits: no estableix cap límit en referència a la durada i no requereix cap requisit especial.

EXPEMLE: - Supermercat, botiga, metge, etc.

contractes fixes-discontinus: repetició anual, però no saps quant, per exemple recol·lecció de fruita o verdures.

EXEMPLES: - socorrista, pare noel, reis mags, etc.

SEGONS LA JORNADA

Jornada completa (8 hores)

Jornada parcial (menys de 8 hores)

TIPUS DE CONTRACTE