类别 全部 - contenidos - objetivos - evaluación - calificación

作者:katerin vides 4 年以前

403

UNIDADES O SECUENCIAS DIDACTICAS E INNOVACIÓN

UNIDADES O SECUENCIAS DIDACTICAS E INNOVACIÓN

Topic flotante

UNIDADES O SECUENCIAS DIDACTICAS E INNOVACIÓN

Guía para la elaboración de una secuencia didactica

organizar una serie de actividades de aprendizaje, para lograr un conocimiento significativo en los estudiantes.
1. asignatura unidad temática tema general 2. contenidos 3. duración de la secuencia y numero de sesiones previstas 4. nombre del profesor que elaboró la secuencia 5. finalidad 6. problema, caso o proyecto 7. orientaciones generales para la evaluación 8. línea de secuencias didacticas 9. línea de evidencias de evaluación de aprendizaje 10. recursos

gua para la elaboración de las programaciones didácticas

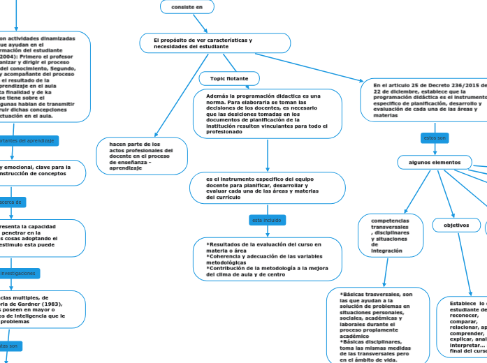
consiste en
El propósito de ver características y necesidades del estudiante

Además la programación didactica es una norma. Para elaborarla se toman las decisiones de los docentes, es necesario que las desiciones tomadas en los documentos de planificación de la institución resulten vinculantes para todo el profesionado

es el instrumento especifico del equipo docente para planificar, desarrollar y evaluar cada una de las áreas y materias del currículo

*Resultados de la evaluación del curso en materia o área *Coherencia y adecuación de las variables metodológicas *Contribución de la metodología a la mejora del clima de aula y de centro

En el articulo 25 de Decreto 236/2015 de 22 de diciembre, establece que la programación didáctica es el instrumento especifico de planificación, desarrollo y evaluación de cada una de las áreas y materias

algunos elementos

Calificación

es la decisión tomada durante el recorrido de la evaluación presentada

Criterio de evaluación e indicadores de logros

son el referente para valorar el grado de adquisición de los objetivos de cada area o materia

Contenidos

son el grupo de métodos, conceptos y actitudes que se prevé desarrollar, de una manera integrada, para alcanzar los objetivos propios del área o de la materia

situación problema

Son situaciones que se le dan al estudiante para ejercer en él la responsabilidad, el compromiso de darle solución y así generar competencias

objetivos

Establece lo que el estudiante debe reconocer, comparar, relacionar, aplicar, comprender, explicar, analizar, interpretar... al final del curso

competencias transversales, disciplinares y situaciones de integración

*Básicas trasversales, son las que ayudan a la solución de problemas en situaciones personales, sociales, académicas y laborales durante el proceso propiamente académico *Básicas disciplinares, toma las mismas medidas de las transversales pero en el ámbito de vida.

hacen parte de los actos profesionales del docente en el proceso de enseñanza - aprendizaje

Estrategias pedagógicas y didácticas para el desarrollo de las inteligencias múltiples y el aprendizaje autónomo

*Pedagógicas: son actividades dinamizadas por el maestro que ayudan en el aprendizaje y formación del estudiante *Para Gamboa (2004): Primero el profesor de hoy debe organizar y dirigir el proceso de construcción del conocimiento, Segundo, será orientador y acompañante del proceso *Didácticas: son el resultado de la concepción de aprendizaje en el aula diseñado son esta finalidad y de ka concepción que se tiene sobre el conocimiento, algunas hablan de transmitir y otros de construir dichas concepciones determinan su actuación en el aula.
la parte sensorial y emocional, clave para la motivación y la construcción de conceptos del estudiante

la inteligencia representa la capacidad cerebral que logra penetrar en la comprensión de las cosas adoptando el mejor camino sin estimulo esta puede deteriorarse

sobre las inteligencias multiples, de acuerdo con la teoria de Gardner (1983), los seres humanos poseen en mayor o menor medida tipos de inteligencia que le permiten resolver problemas

*Linguistica *logico matematicas *musical *cerestina - corporal *espacial *interpersonal *naturalista *pictorica *sexual *digital *exisstencial