类别 全部 - naturaleza - emociones - colores - sentimientos

作者:vania lizbeth fernandez cabrera 5 年以前

463

Vinculación de las artes y la naturaleza en el periodo Indio Gupta

Vinculación de las artes y la naturaleza en el periodo Indio Gupta

Topic flotante

regido por

Vania Lizbeth Fernández Cabrera Historia del Arte 1202 Vinculación de las artes y la naturaleza, en el periodo Indio Gupta

Vinculación de las artes y la naturaleza en el periodo Indio Gupta

vinculación del arte con la naturaleza

intento de comprensión de la naturaleza
comprensión cíclica

afirmación de placeres de la vida si como trascendencia

uso de grutas y cuevas para construcción de templos
agua, fuego, tierra y aire como elementos de la creación
naturaleza parece dominar sobre todos los seres

elefantes

capacidad de atraer nubes y lluvia

sostenes del universo

toman la naturaleza como estándar de perfección y belleza

interacción del humano con lo vegetal y lo animal

deidades representadas como elementos naturales

dioses suelen aparecer montando animales que lo representan

Durga

león

Brahama

cisne

Shiva

toro Nandi

Yaksmi

elefante derramando agua por la trompa

Laksmi

loto en mano

Ganesh

rata

elefante

Garuda

ave con brazos humanos

Buda

serpientes

Padma(diosa madre)

loto de mil pétalos

Vishnu

jabalí

serpiente cósmica

agua

capacidad narrativa de la expresión

templos

escultura y pintura en paredes y columnas

representación de deidades, vida cotidiana y naturaleza

contaban con salas para actividades especificas

salas de danza sagradas

custodian imágenes de dioses o símbolos del lingam e ion

Pintura
interacción de las artes

referencias a teatro

colores con relación a emociones del protagonista

relación entre pintura y obras literarias

miniaturas

decoración de libros

aborda historia, biografía y corte real

representación de escenas de baile y música

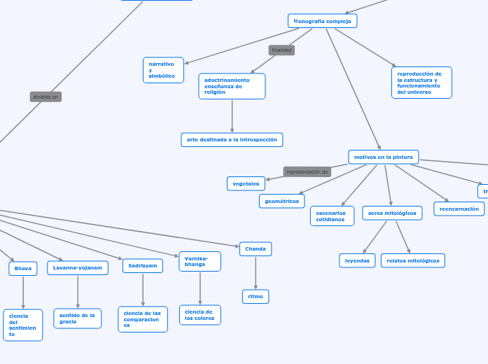
iconografía compleja

motivos en la pintura

influencias floráneas

tradiciones locales

reencarnación

escenarios cotidianos

seres mitológicos

relatos mitológicos

leyendas

geométricos

vegetales

reproducción de la estructura y funcionamiento del universo

adoctrinamiento enseñanza de religión

arte destinada a la introspección

narrativo y simbólico

tratados técnicos y normativos del arte Sadanga
ocho principios para pintura

Bhava

ciencia del sentimiento

Rasa

quinta esencia del gusto

relación de colores con emociones

Santa

paz y serenidad

blanco

Karuna

dolor y compasión

gris

Bibhasta

asco y repulsión

azul

Adbhuta

asombro y admiración

amarillo

Raudra

colera y furia

rojo

Vira

valor y heroismo

rojo profundo

Sringara

amor erótico

negro

Rupa-bheda

ciencia de las formas

Chanda

ritmo

Pramani

sentido de las relaciones

Varnika-bhanga

ciencia de los colores

Sadrisyam

ciencia de las comparaciones

Lavanna-yojanam

sentido de la gracia

textos sagrados Sastras
Silpa-Sastras

tratados para pintura y escultura de deidades

Vastu-Sástras

tratados arquitectónicos para la construcción de templos

Templos Rupestres

Templo de Elephanta

alto relieve

busto de Shiva Majedeva

3 cabezas

simbolizan los principios destructivos

6 m de altura

estructura de elefantes acceso al templo

constituida por 7 cuevas

Bahía de bombai

Cuevas de Aurangabad

representaciones de dioses como Durga y Ganesh

roca de basalto

estupa de estilo Hinayana

consiste en 12 santuarios excitados en una colina

Cuevas de Ajanta
estructura

Badhisattva del loto azul

figuras y animales sin orden especifico

ideales de belleza de la época

pinturas y esculturas de los cuentos de Jatak

principales materiales

pigmentos vegetales y animales

pasta de barro

roca volcánica

30 cuevas escarvadas en una colina

Maharashtra

Templo de Kailāsanātha
estructuración

religiosa

templos y monasterios

5 janistas

17 hindúes

13 budistas

arte

dioses Shiva y Parvati en la cima de la montaña, sacudida por Ravana

cubierto por relieves de figuras humanas

practicas sexuales

algunos simulan vuelo

meditación

baile

lucha

representación de Buda de estilo mathura

arquitectura

serena y equilibrada

excavado en roca volcánica

edificios de dos plantas y grandes columnas

patio de casi 100vmetros de largo

ubicación

Ellora